HOME   LIST
‹–   –›

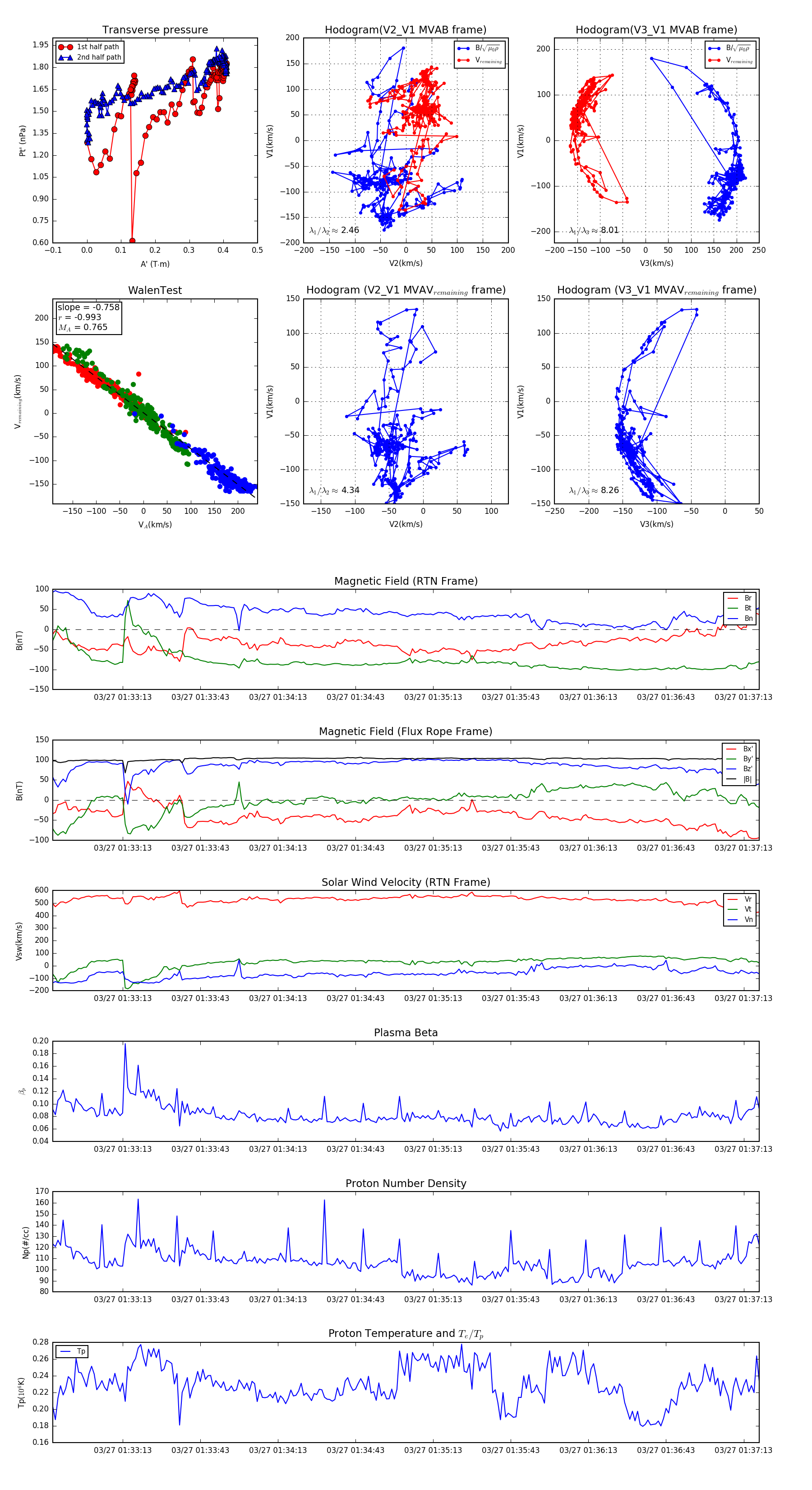
Flux Rope in 2024

Flux Rope Event 2024-03-27 01:32:46 ~ 2024-03-27 01:37:19 (274 seconds)


plot