HOME   LIST
‹–   –›

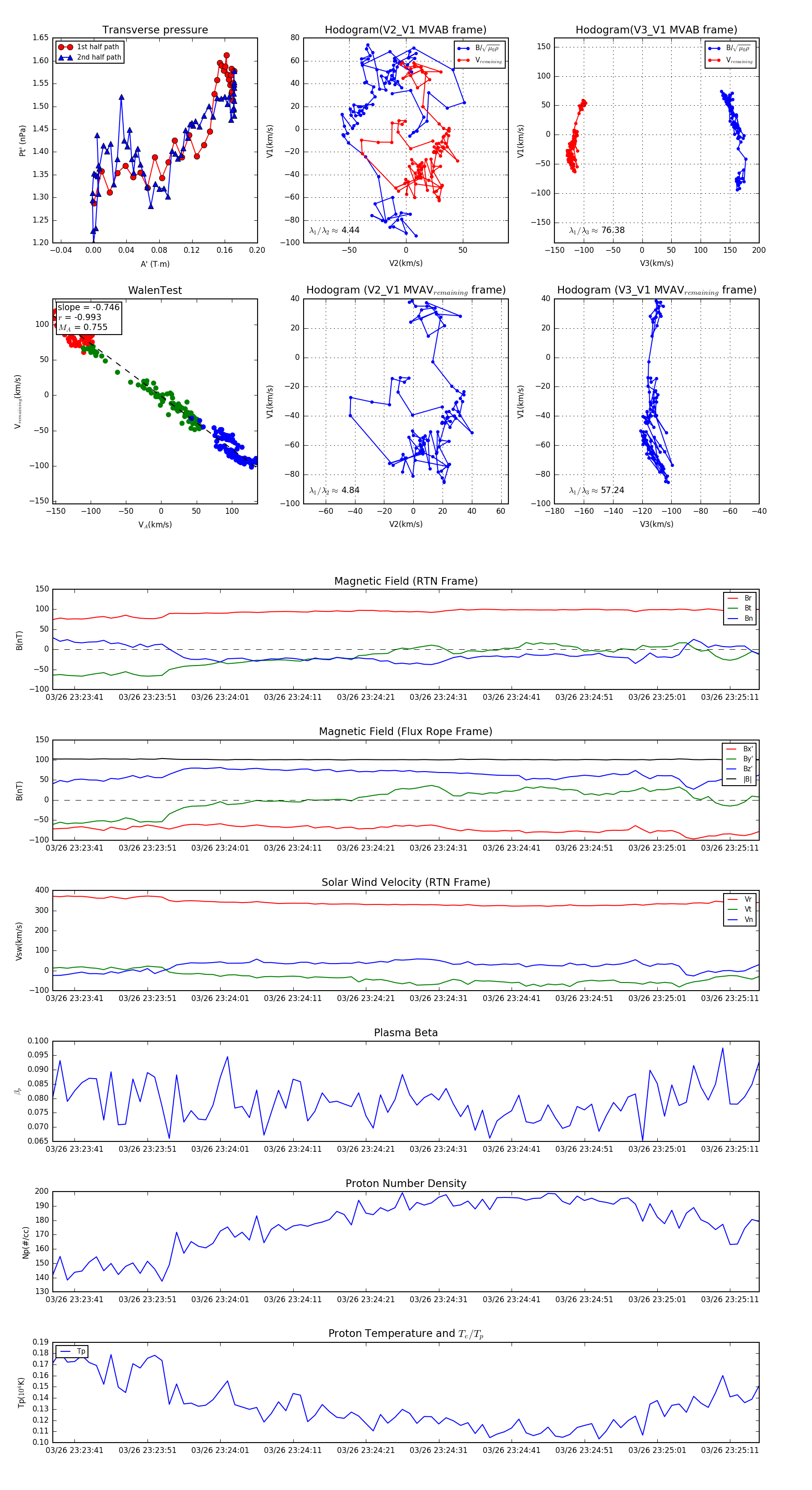
Flux Rope in 2024

Flux Rope Event 2024-03-26 23:23:38 ~ 2024-03-26 23:25:15 (98 seconds)


plot