HOME   LIST
‹–   –›

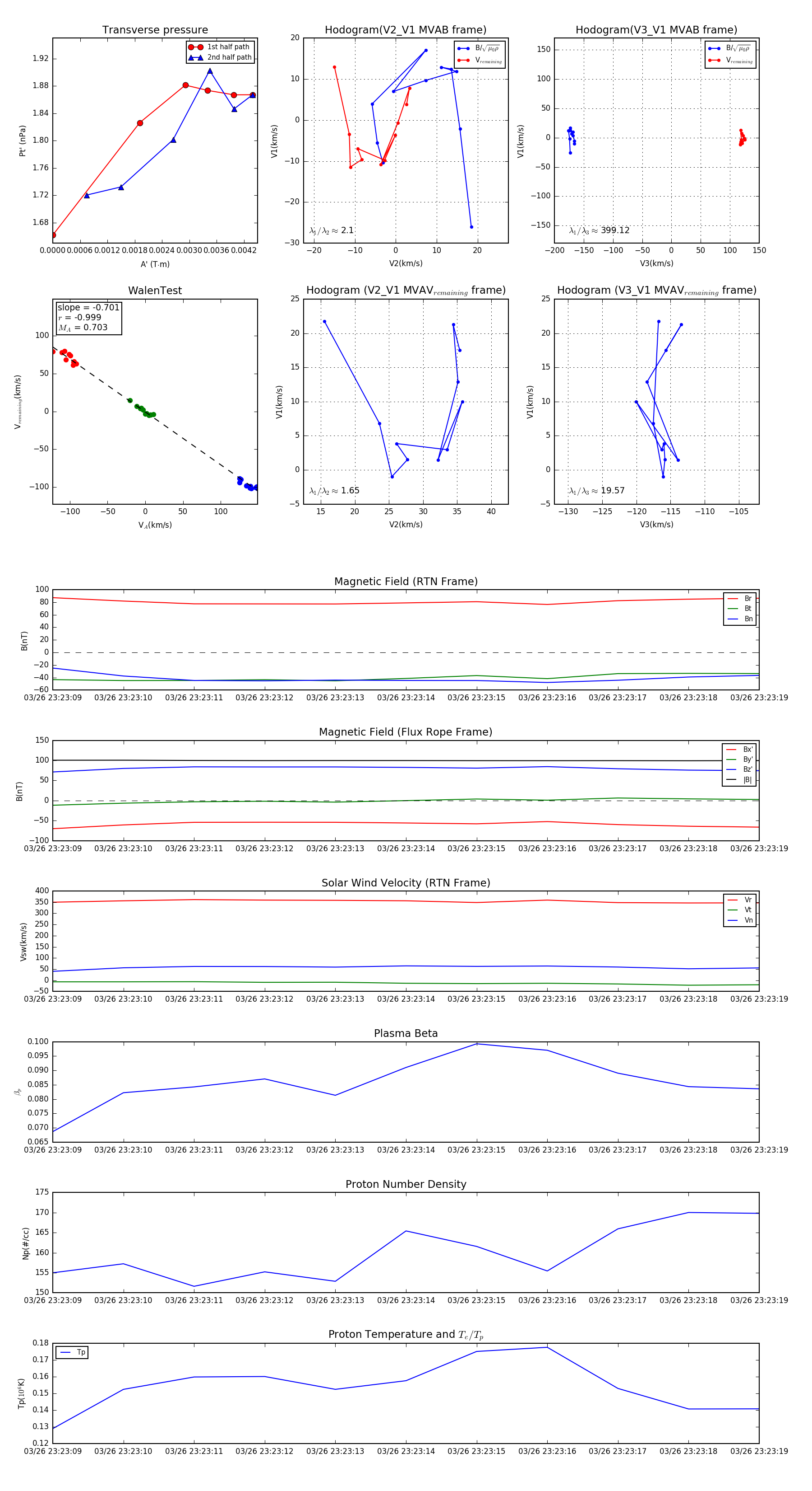
Flux Rope in 2024

Flux Rope Event 2024-03-26 23:23:09 ~ 2024-03-26 23:23:19 (11 seconds)


plot