HOME   LIST
‹–   –›

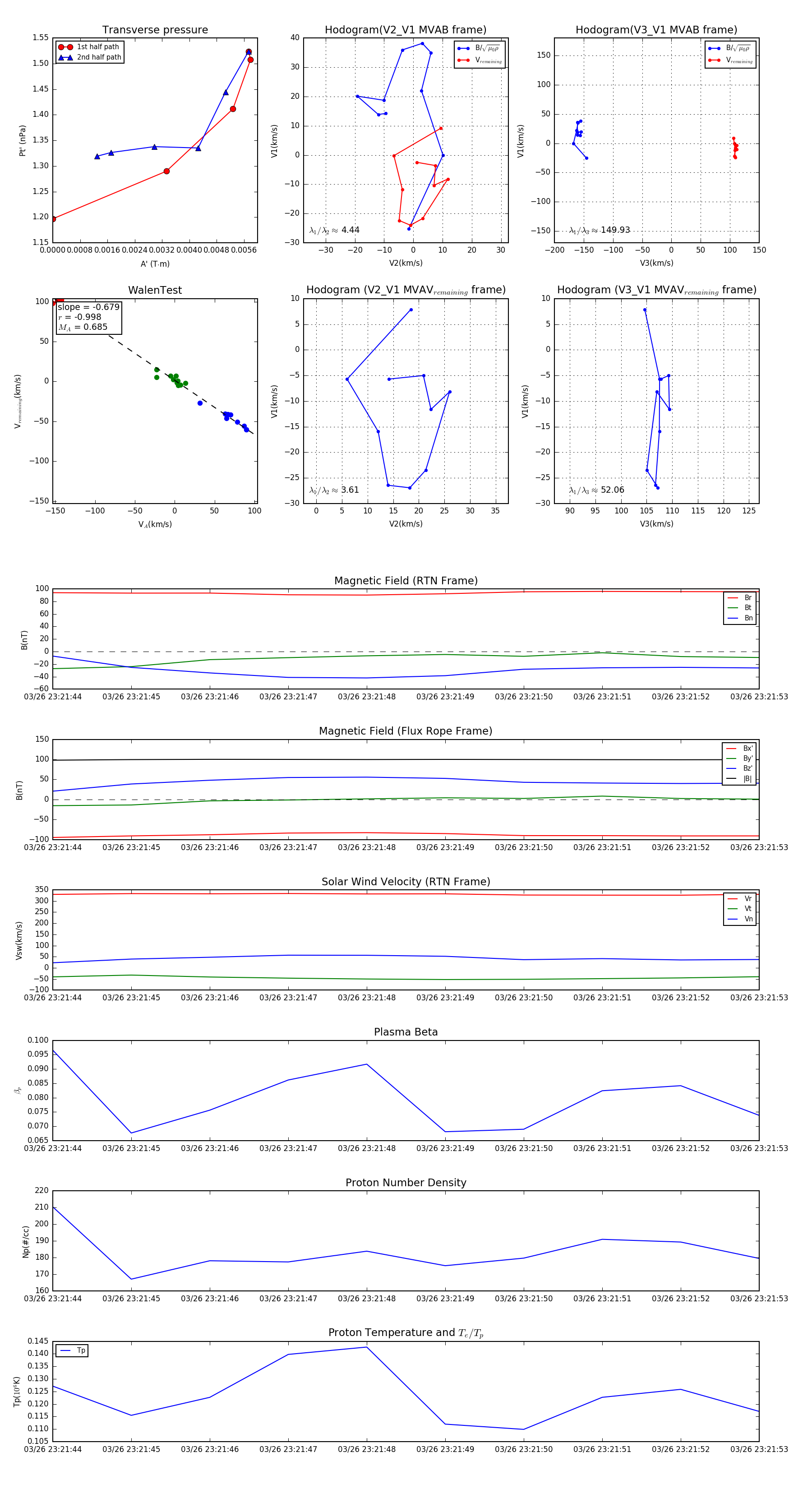
Flux Rope in 2024

Flux Rope Event 2024-03-26 23:21:44 ~ 2024-03-26 23:21:53 (10 seconds)


plot