HOME   LIST
‹–   –›

Flux Rope in 2024

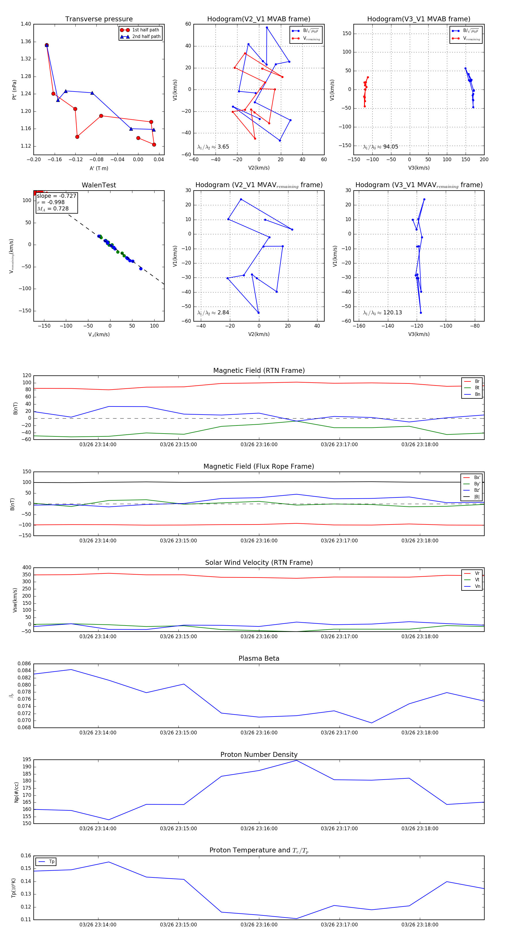
Flux Rope Event 2024-03-26 23:13:12 ~ 2024-03-26 23:18:48 (337 seconds)


plot