HOME   LIST
‹–   –›

Flux Rope in 2024

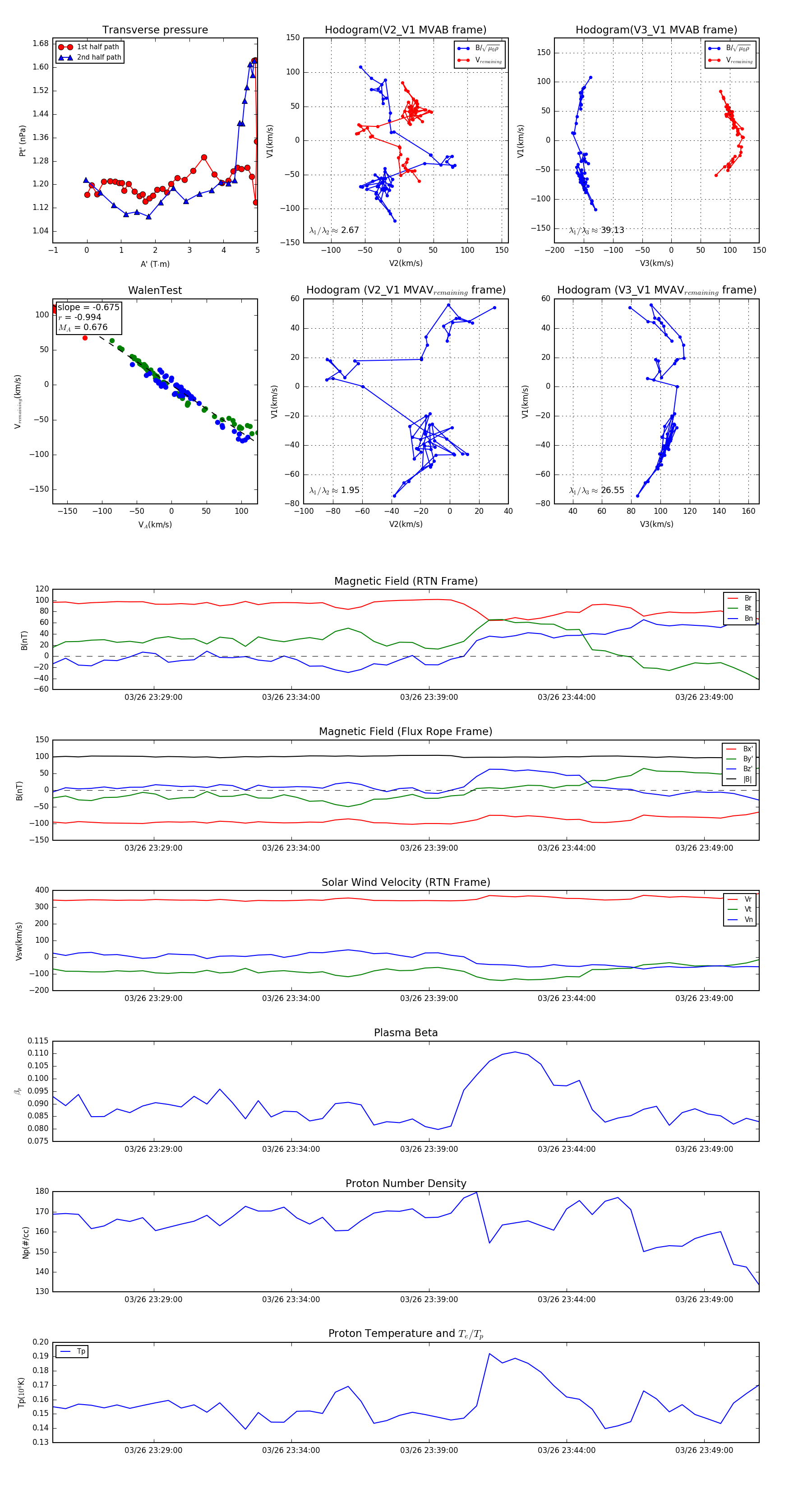
Flux Rope Event 2024-03-26 23:25:20 ~ 2024-03-26 23:51:00 (1541 seconds)


plot