HOME   LIST
‹–   –›

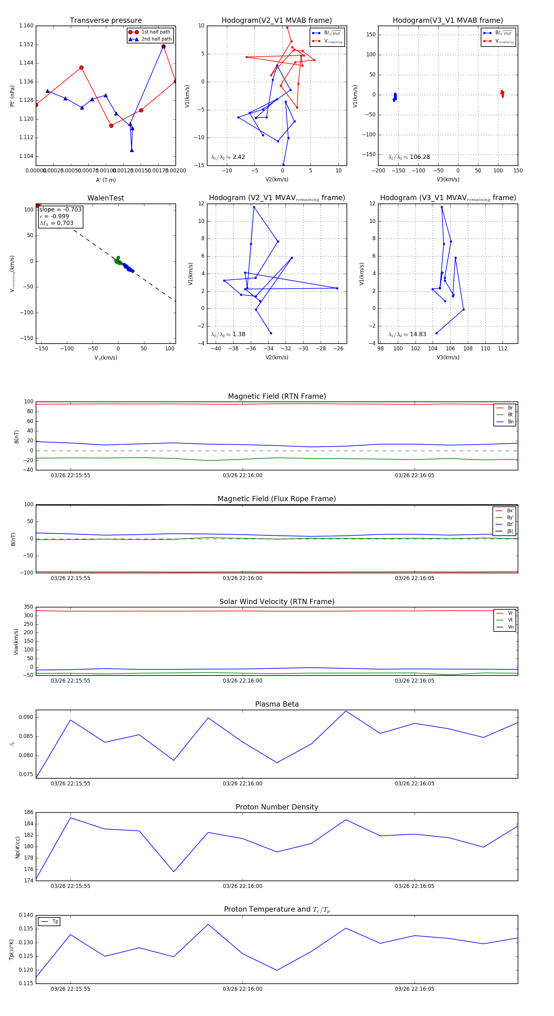
Flux Rope in 2024

Flux Rope Event 2024-03-26 22:15:54 ~ 2024-03-26 22:16:08 (15 seconds)


plot