HOME   LIST
‹–   –›

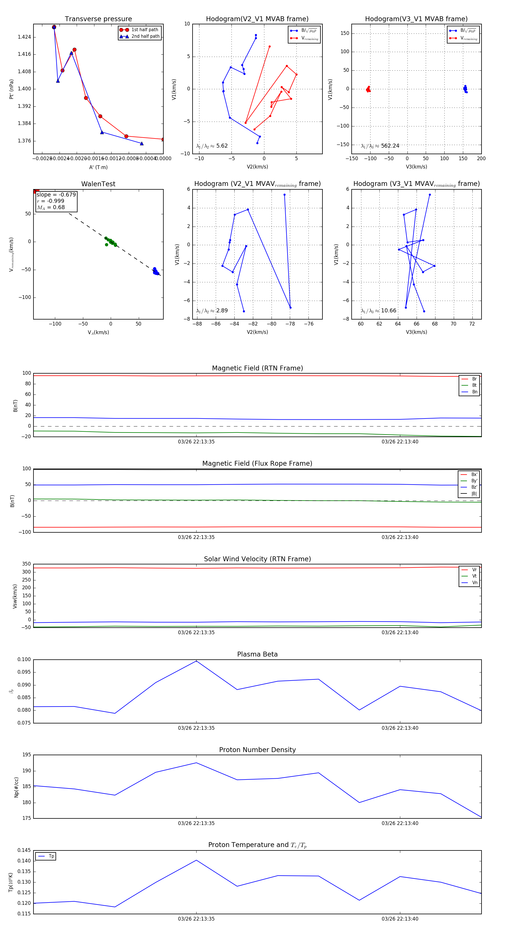
Flux Rope in 2024

Flux Rope Event 2024-03-26 22:13:31 ~ 2024-03-26 22:13:42 (12 seconds)


plot