HOME   LIST
‹–   –›

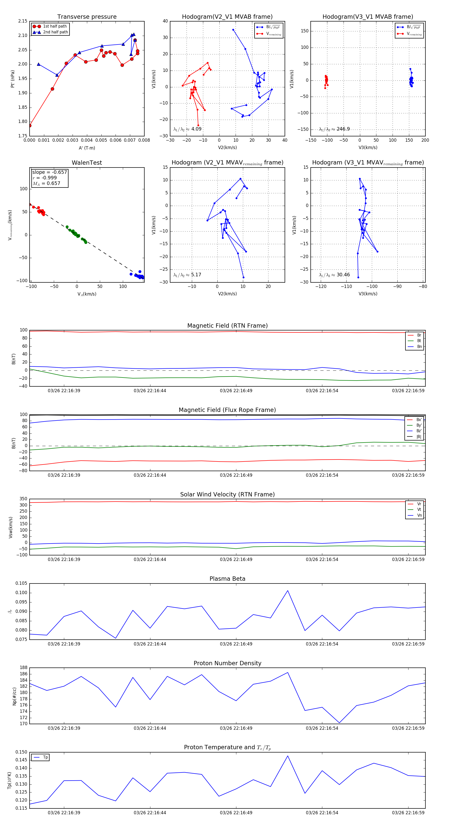
Flux Rope in 2024

Flux Rope Event 2024-03-26 22:16:37 ~ 2024-03-26 22:17:00 (24 seconds)


plot