HOME   LIST
‹–   –›

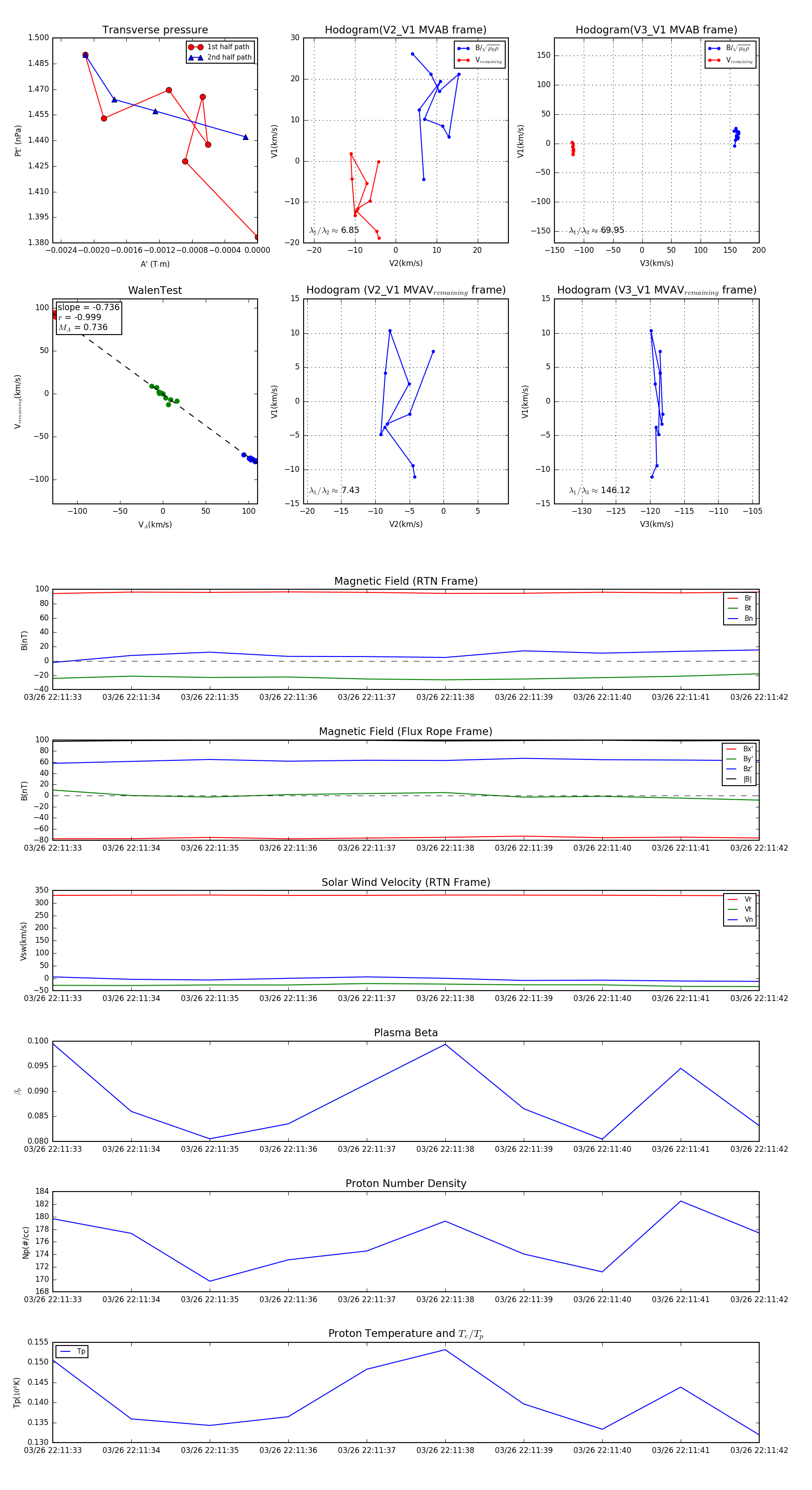
Flux Rope in 2024

Flux Rope Event 2024-03-26 22:11:33 ~ 2024-03-26 22:11:42 (10 seconds)


plot