HOME   LIST
‹–   –›

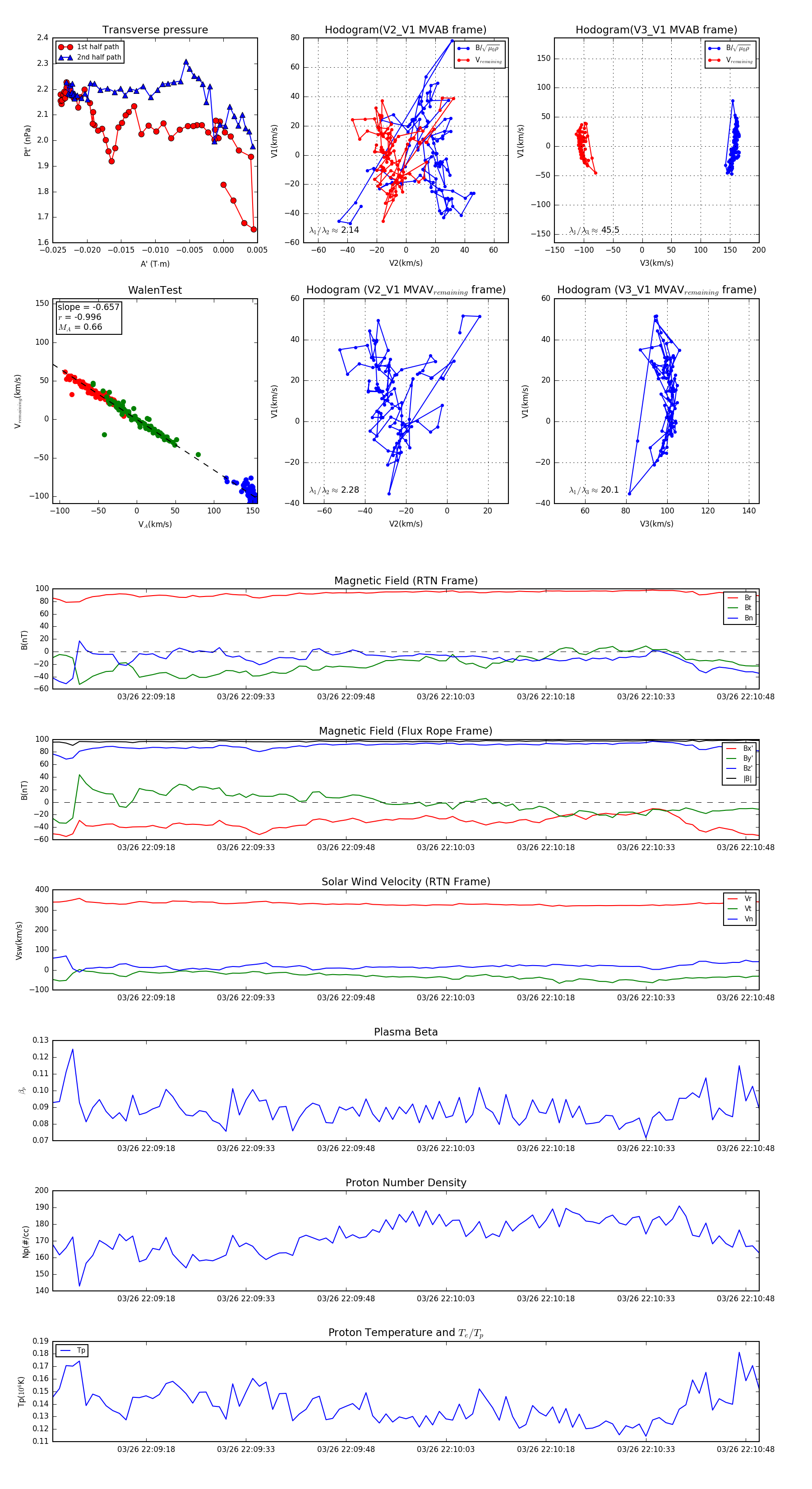
Flux Rope in 2024

Flux Rope Event 2024-03-26 22:09:04 ~ 2024-03-26 22:10:50 (107 seconds)


plot