HOME   LIST
‹–   –›

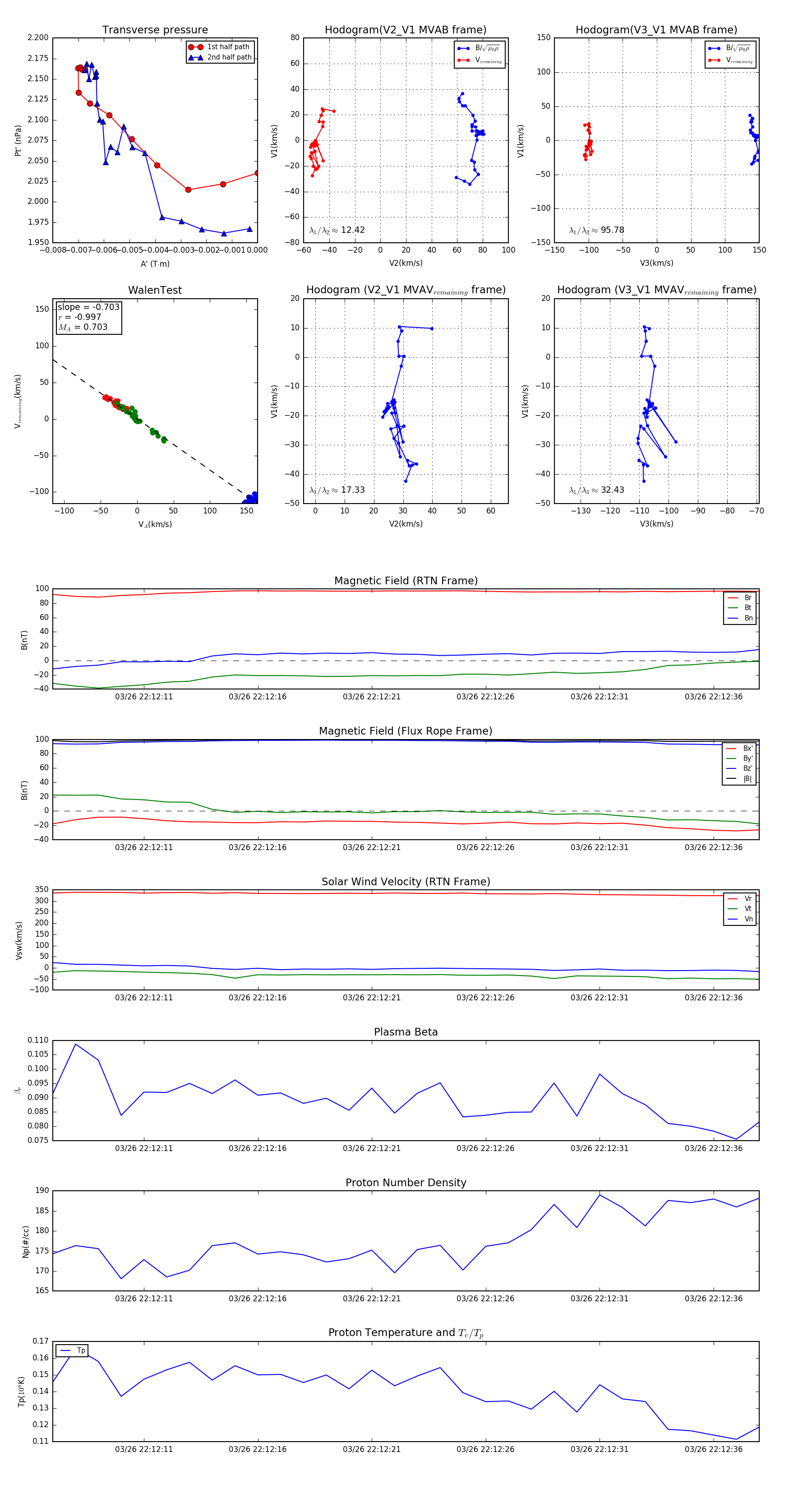
Flux Rope in 2024

Flux Rope Event 2024-03-26 22:12:07 ~ 2024-03-26 22:12:38 (32 seconds)


plot