HOME   LIST
‹–   –›

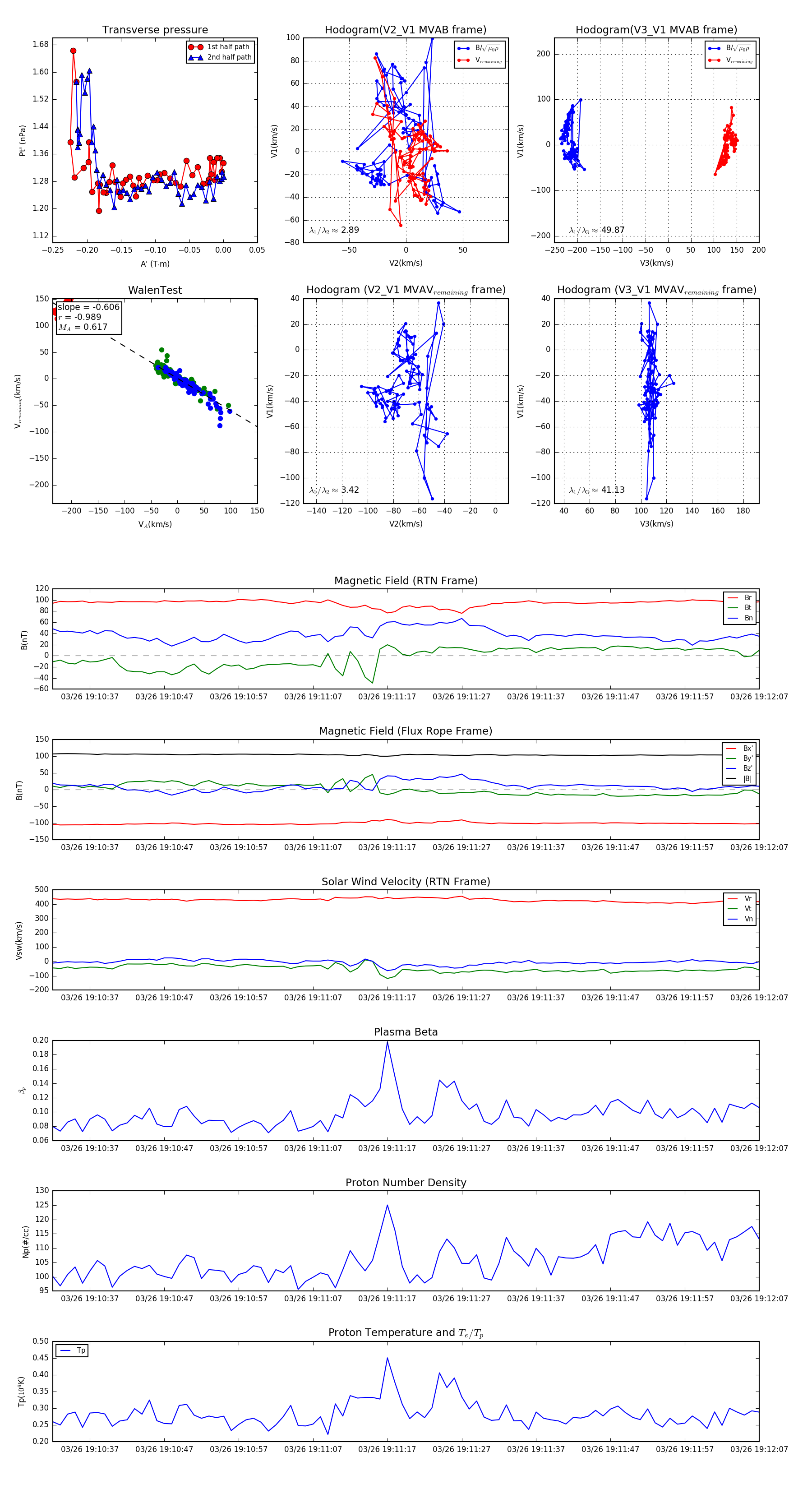
Flux Rope in 2024

Flux Rope Event 2024-03-26 19:10:32 ~ 2024-03-26 19:12:07 (96 seconds)


plot