HOME   LIST
‹–   –›

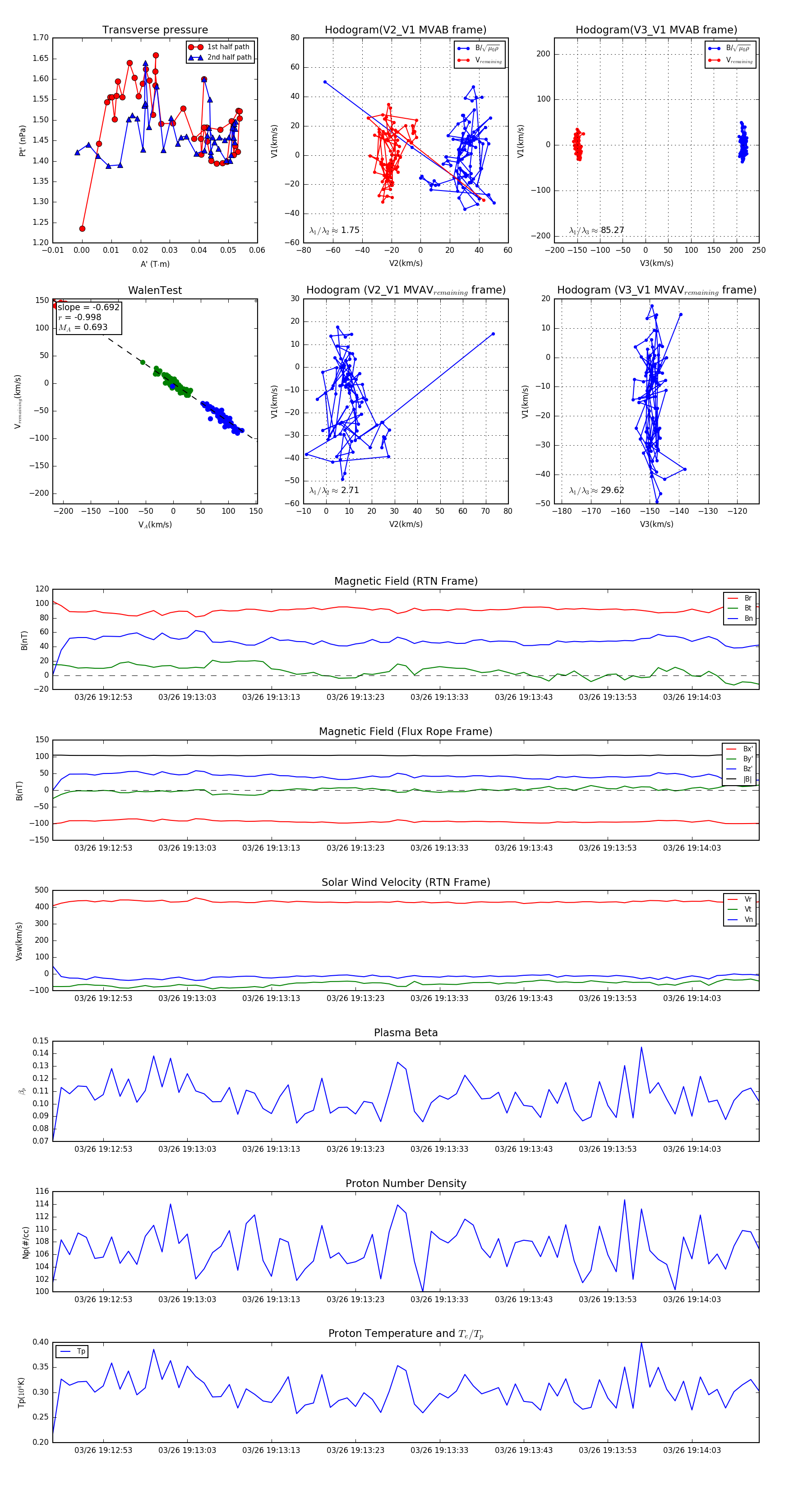
Flux Rope in 2024

Flux Rope Event 2024-03-26 19:12:47 ~ 2024-03-26 19:14:11 (85 seconds)


plot