HOME   LIST
‹–   –›

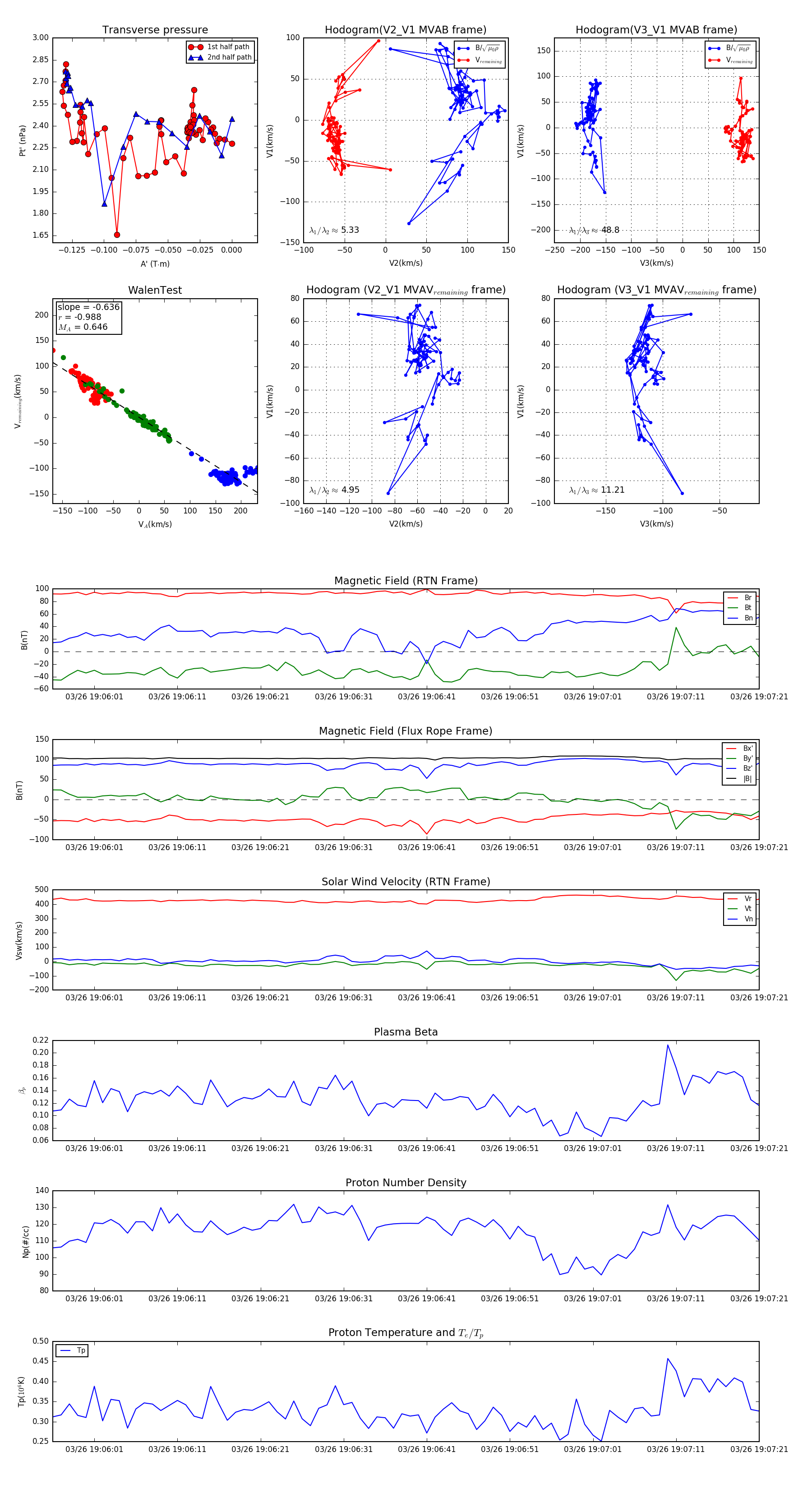
Flux Rope in 2024

Flux Rope Event 2024-03-26 19:05:56 ~ 2024-03-26 19:07:21 (86 seconds)


plot