HOME   LIST
‹–   –›

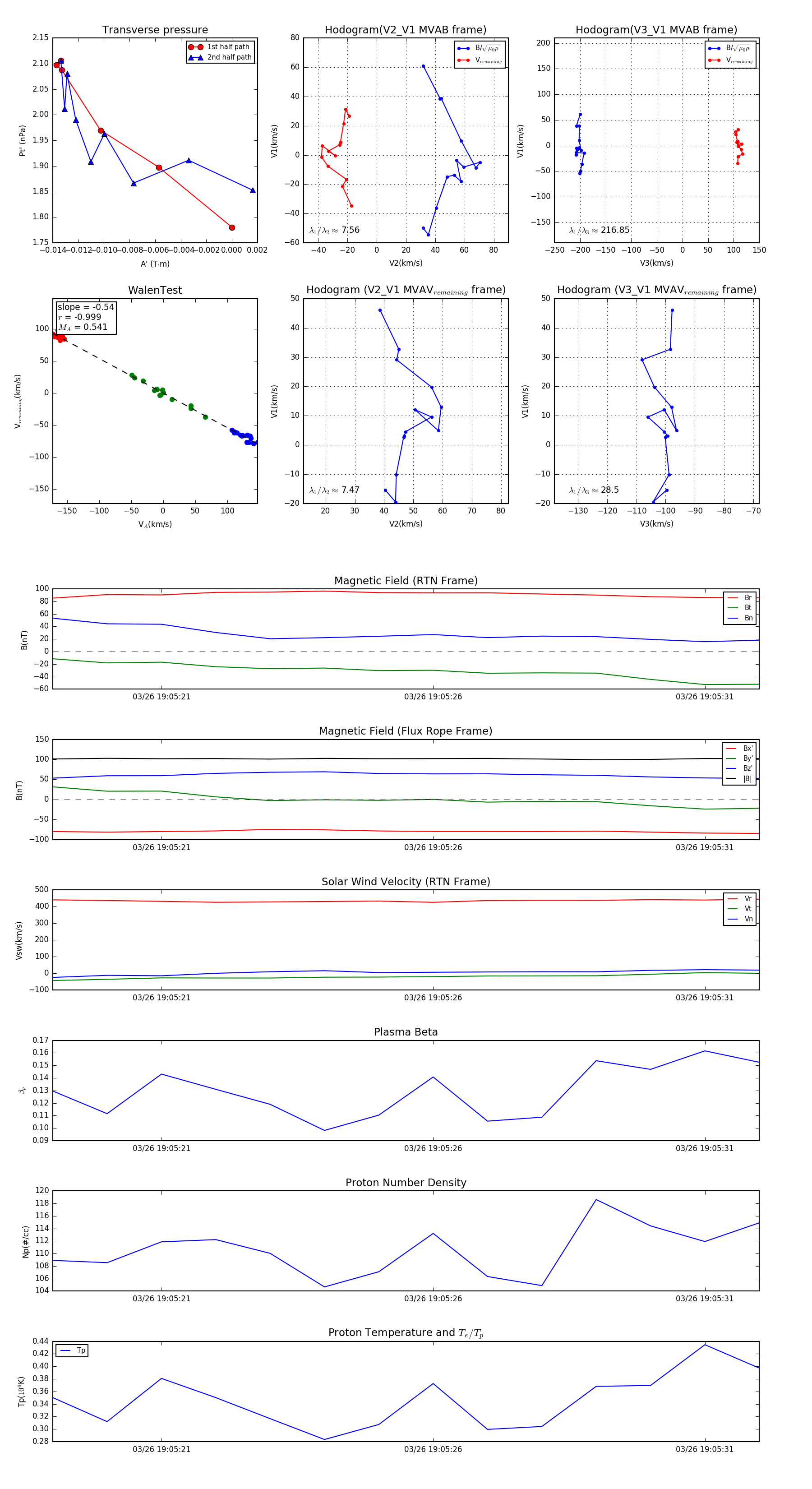
Flux Rope in 2024

Flux Rope Event 2024-03-26 19:05:19 ~ 2024-03-26 19:05:32 (14 seconds)


plot