HOME   LIST
‹–   –›

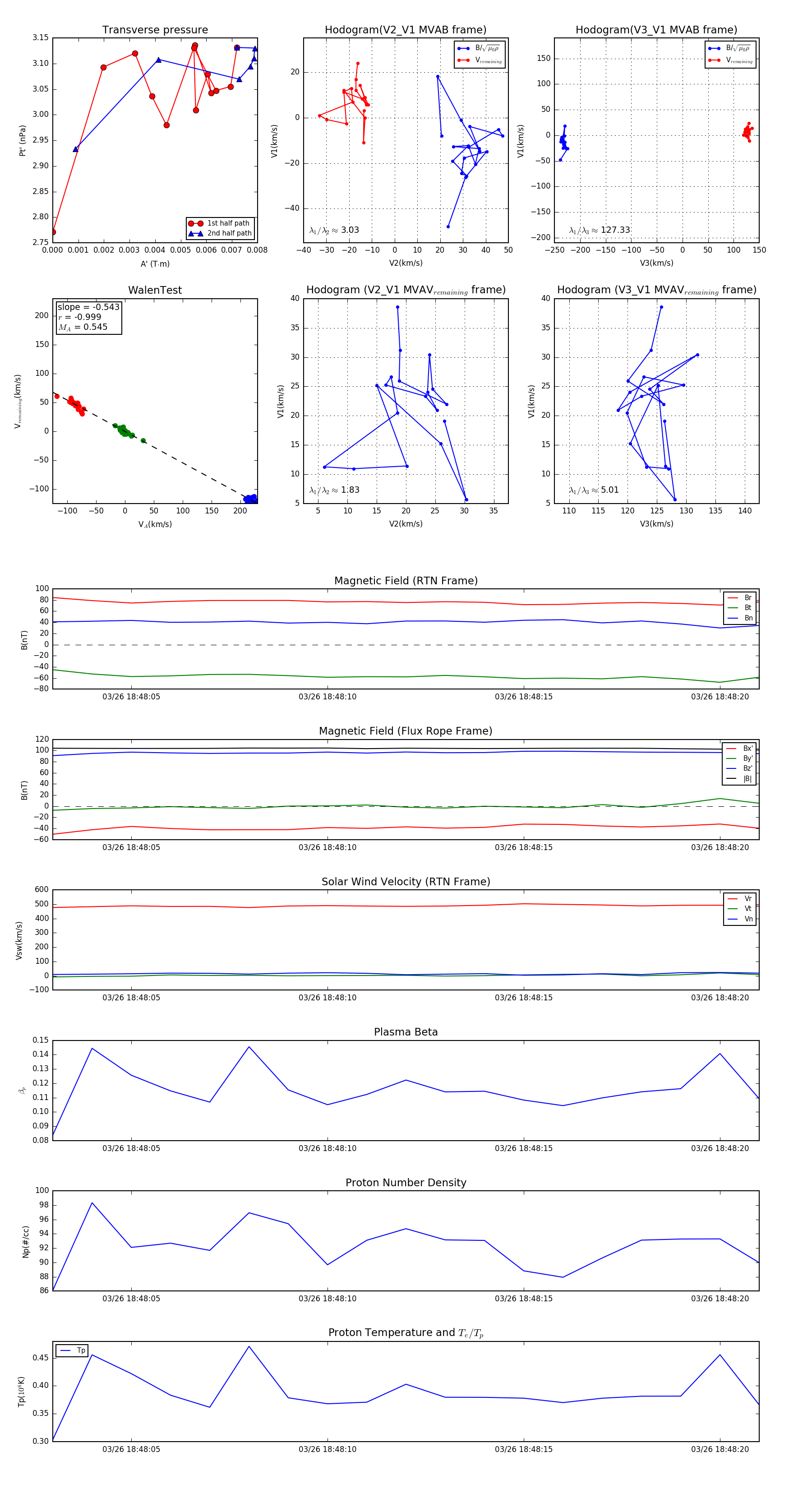
Flux Rope in 2024

Flux Rope Event 2024-03-26 18:48:03 ~ 2024-03-26 18:48:21 (19 seconds)


plot