HOME   LIST
‹–   –›

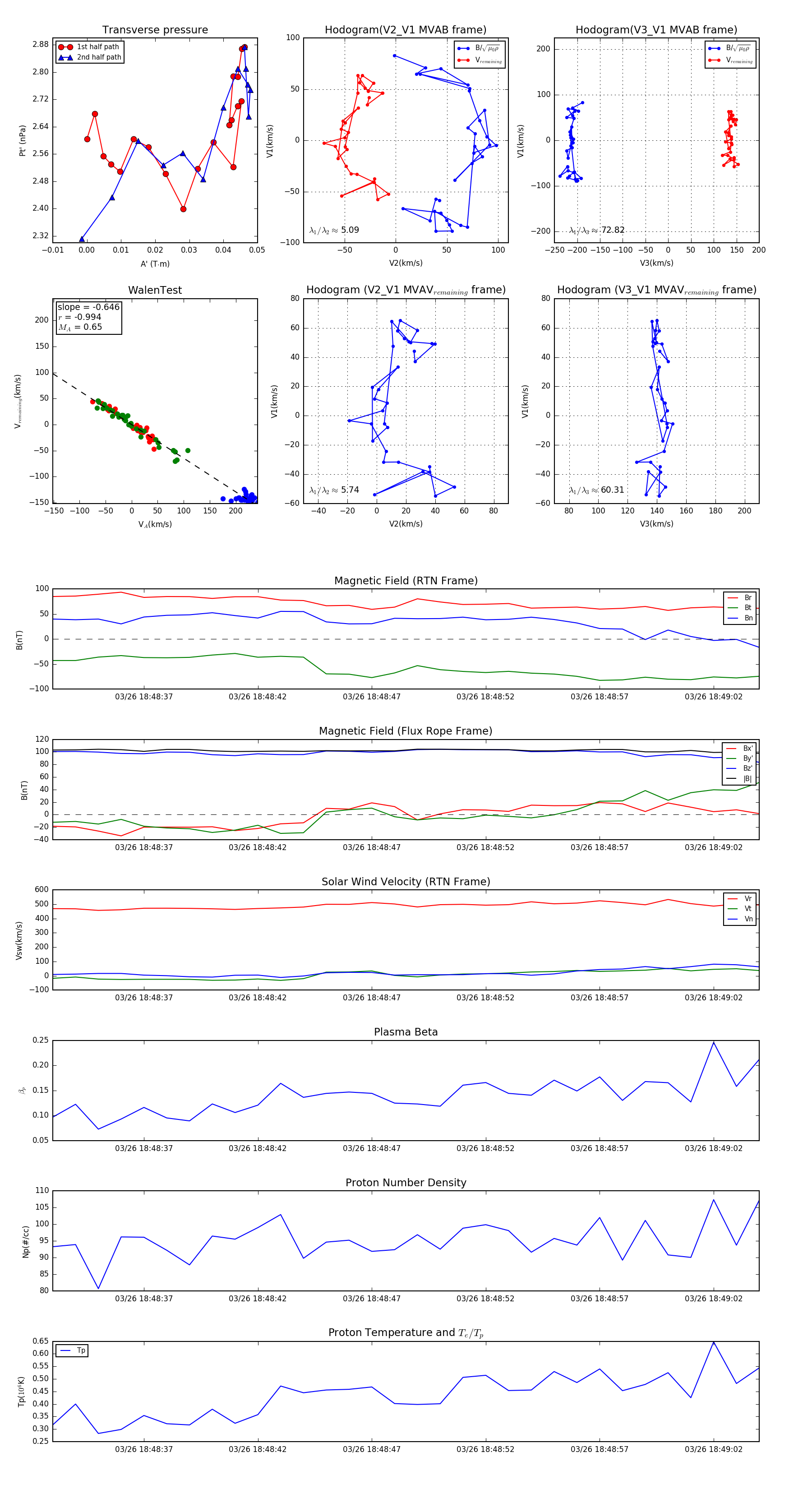
Flux Rope in 2024

Flux Rope Event 2024-03-26 18:48:33 ~ 2024-03-26 18:49:04 (32 seconds)


plot