HOME   LIST
‹–   –›

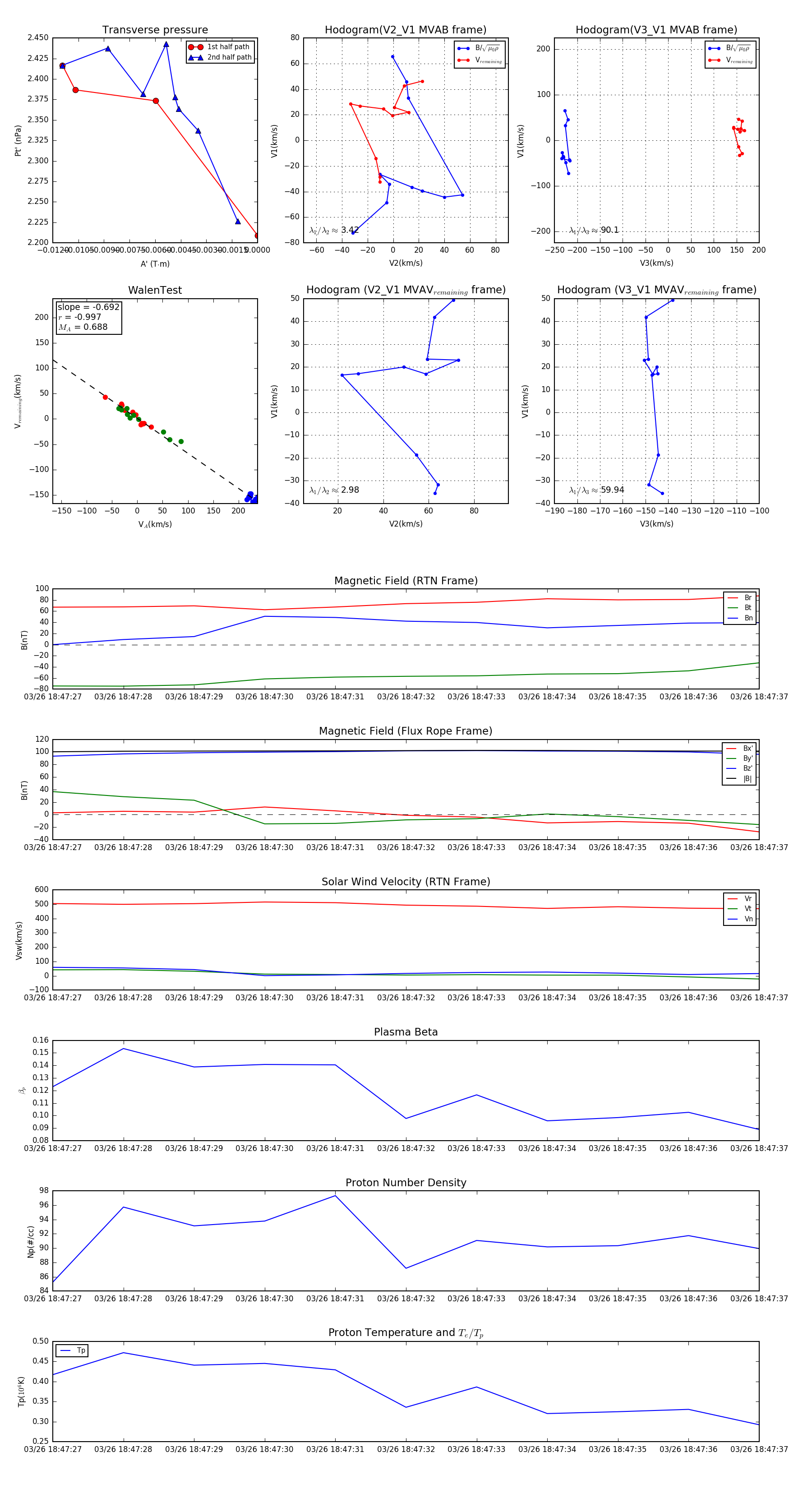
Flux Rope in 2024

Flux Rope Event 2024-03-26 18:47:27 ~ 2024-03-26 18:47:37 (11 seconds)


plot