HOME   LIST
‹–   –›

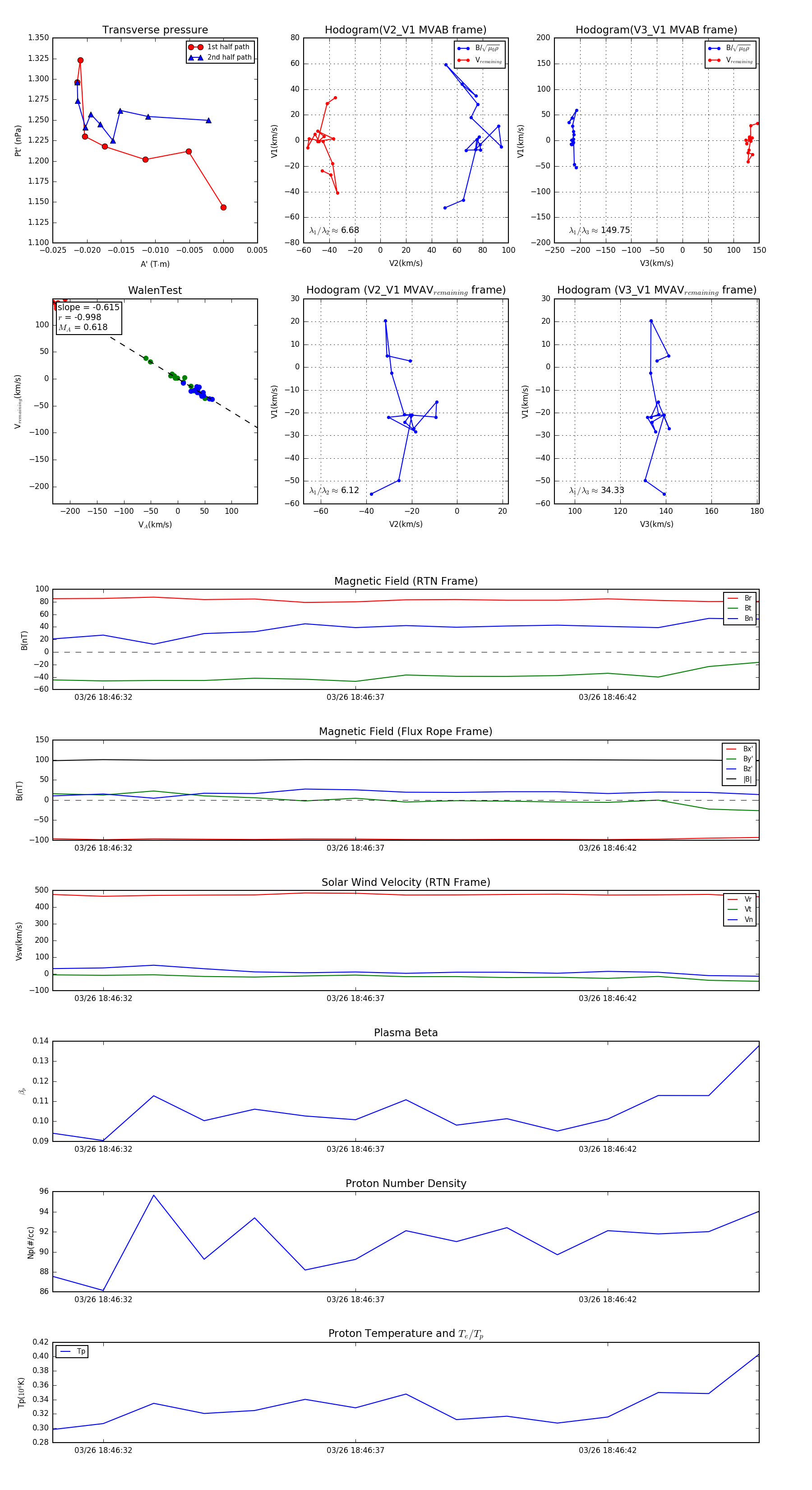
Flux Rope in 2024

Flux Rope Event 2024-03-26 18:46:31 ~ 2024-03-26 18:46:45 (15 seconds)


plot