HOME   LIST
‹–   –›

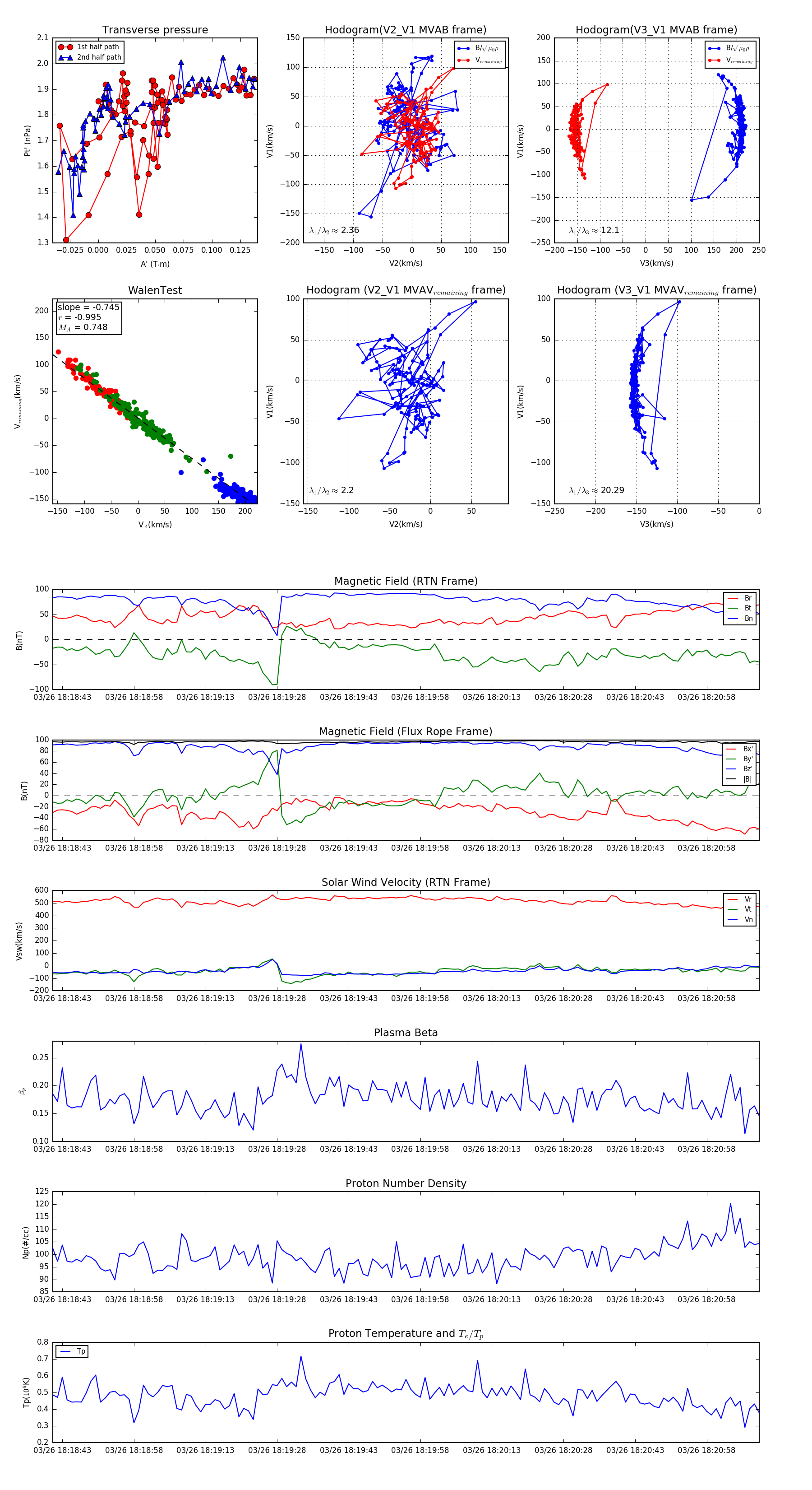
Flux Rope in 2024

Flux Rope Event 2024-03-26 18:18:41 ~ 2024-03-26 18:21:09 (149 seconds)


plot