HOME   LIST
‹–   –›

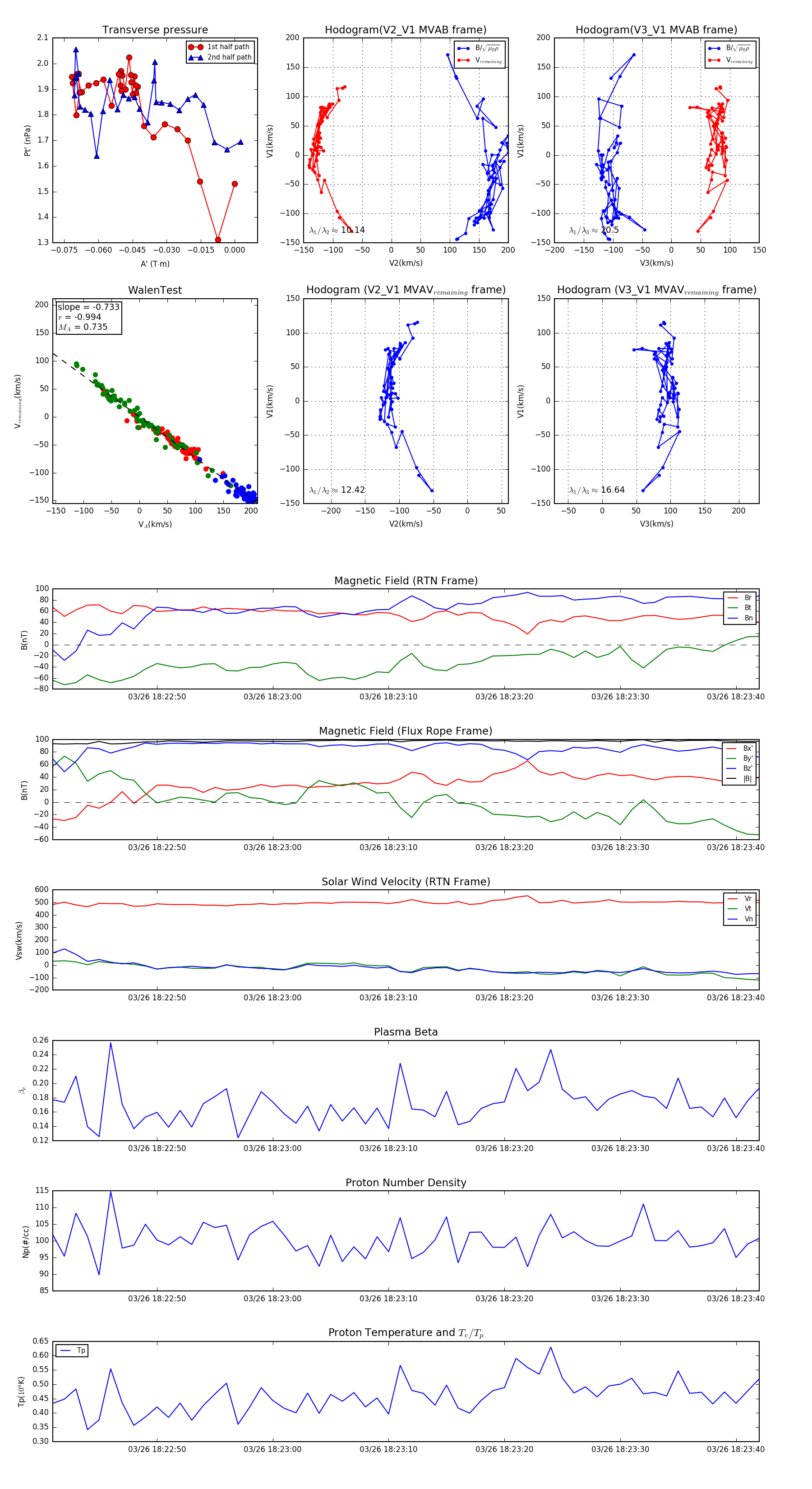
Flux Rope in 2024

Flux Rope Event 2024-03-26 18:22:41 ~ 2024-03-26 18:23:42 (62 seconds)


plot