HOME   LIST
‹–   –›

Flux Rope in 2024

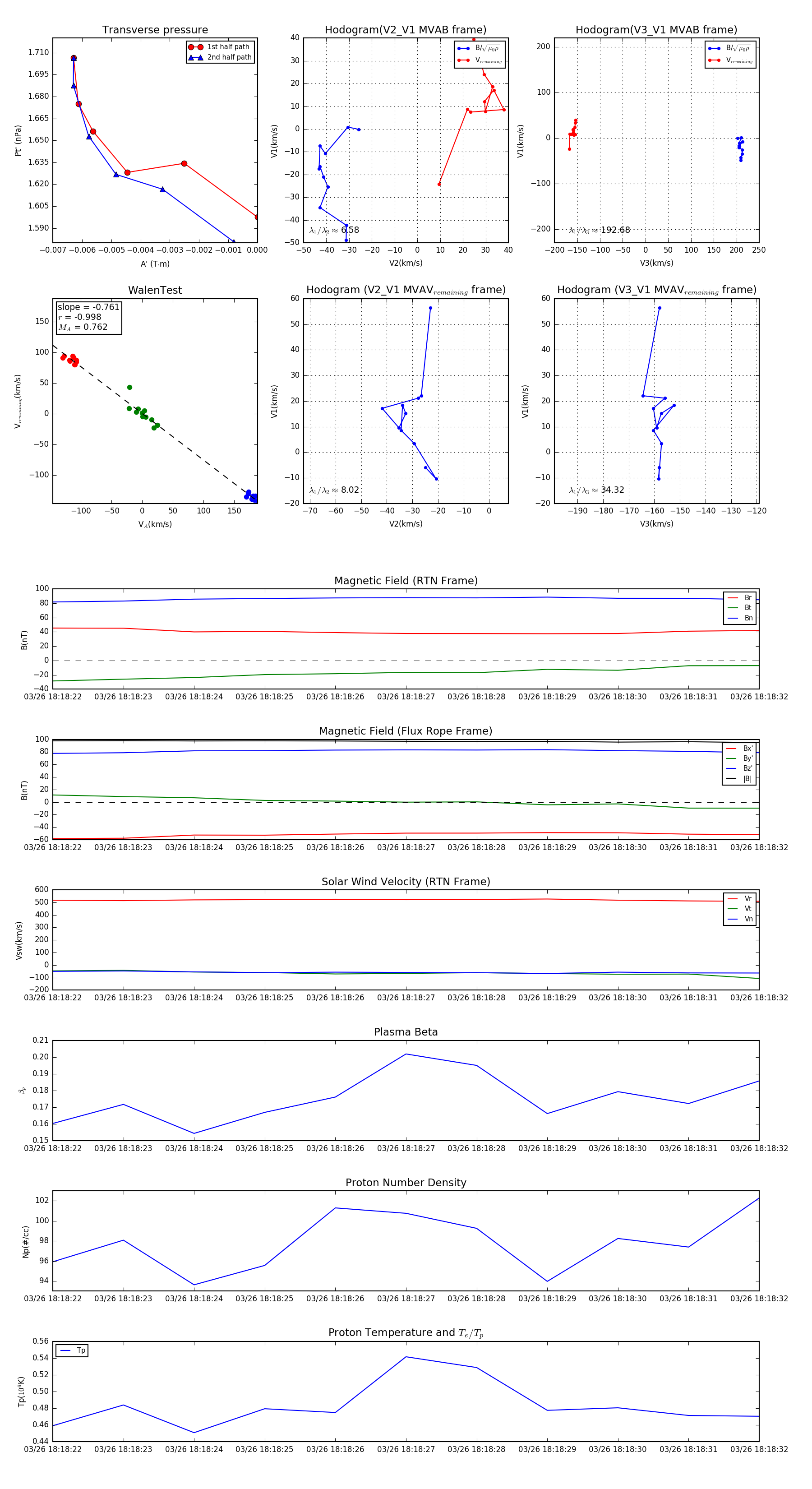
Flux Rope Event 2024-03-26 18:18:22 ~ 2024-03-26 18:18:32 (11 seconds)


plot