HOME   LIST
‹–   –›

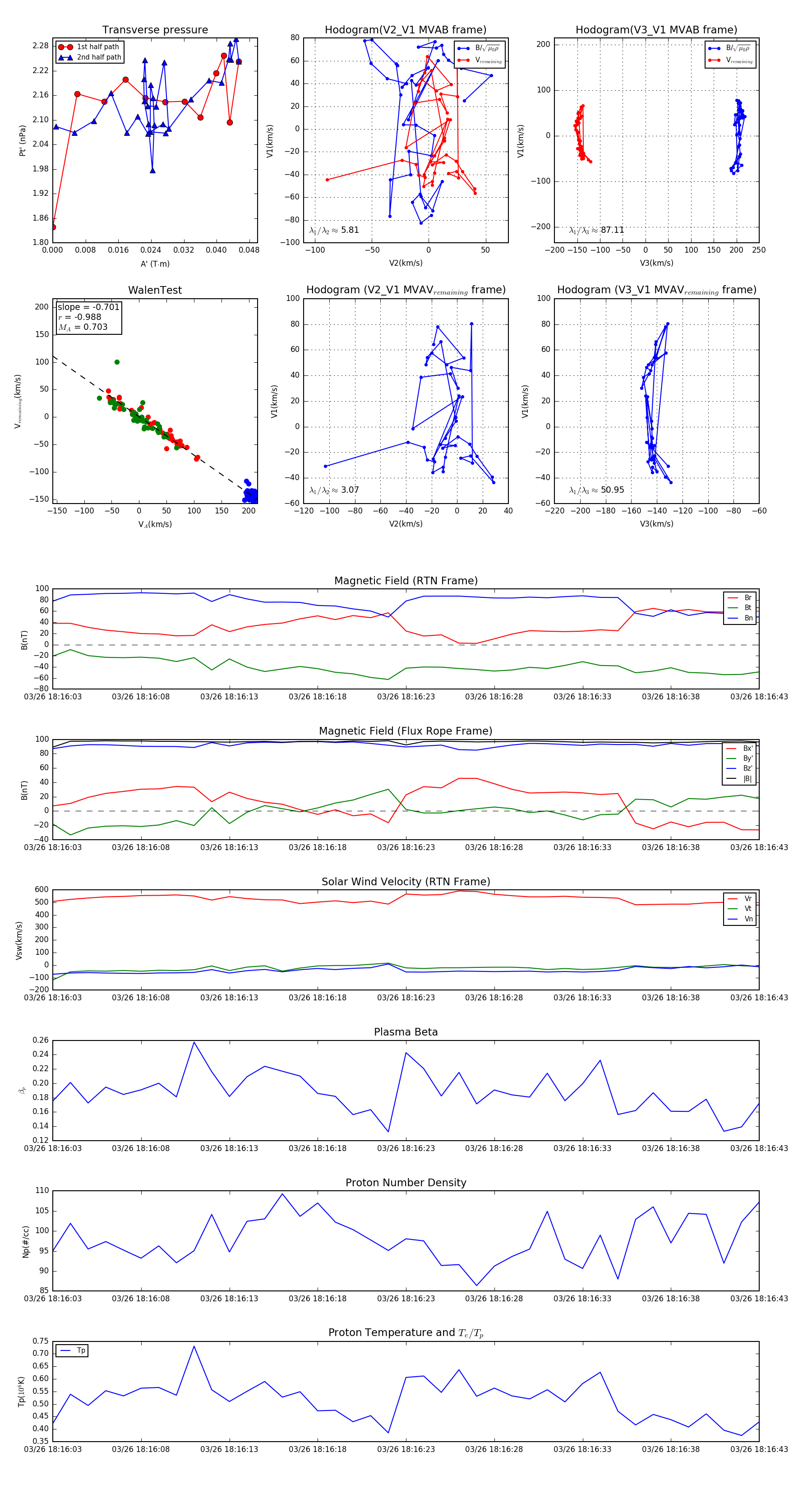
Flux Rope in 2024

Flux Rope Event 2024-03-26 18:16:03 ~ 2024-03-26 18:16:43 (41 seconds)


plot