HOME   LIST
‹–   –›

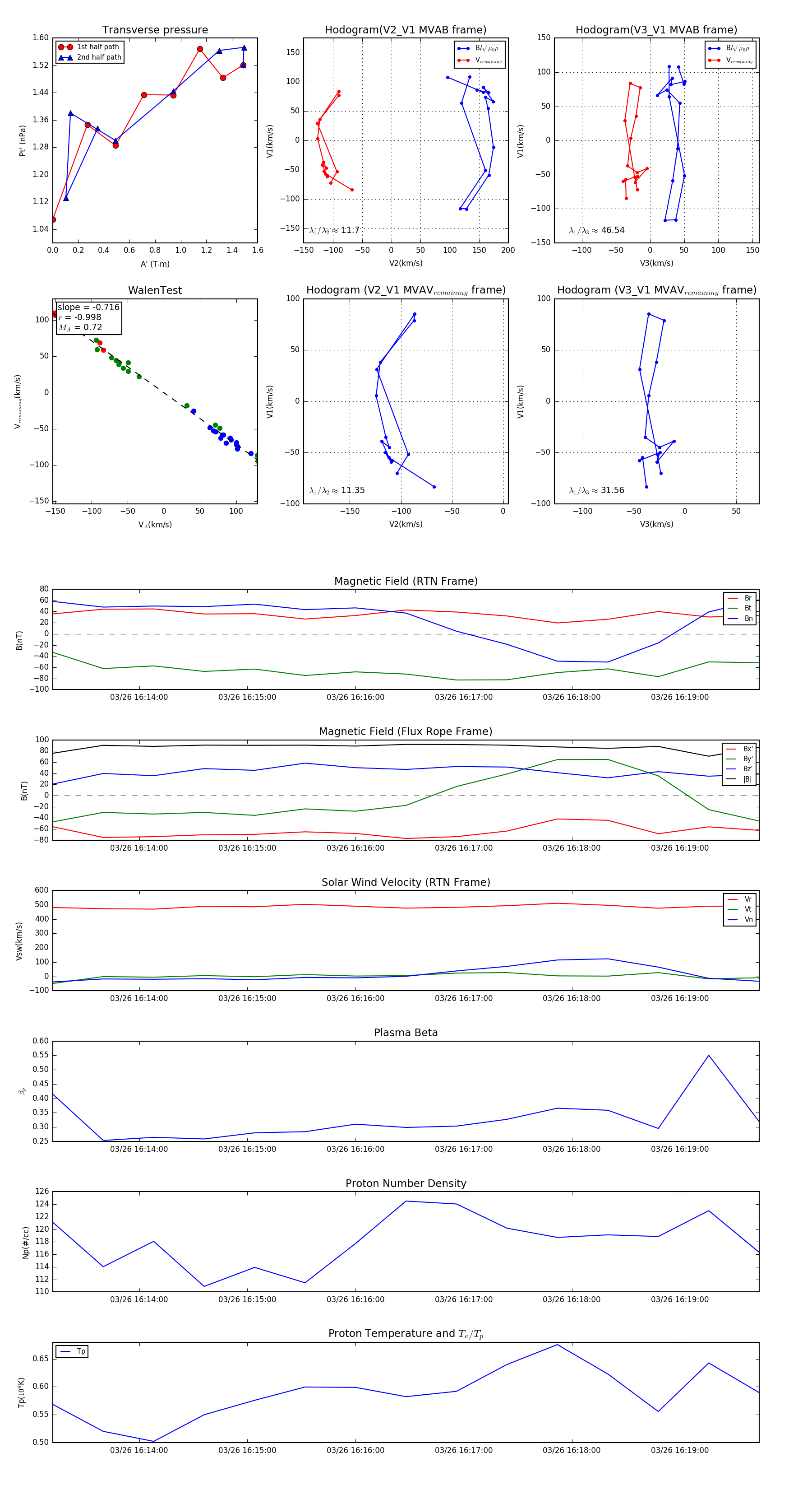
Flux Rope in 2024

Flux Rope Event 2024-03-26 16:13:12 ~ 2024-03-26 16:19:44 (393 seconds)


plot