HOME   LIST
‹–   –›

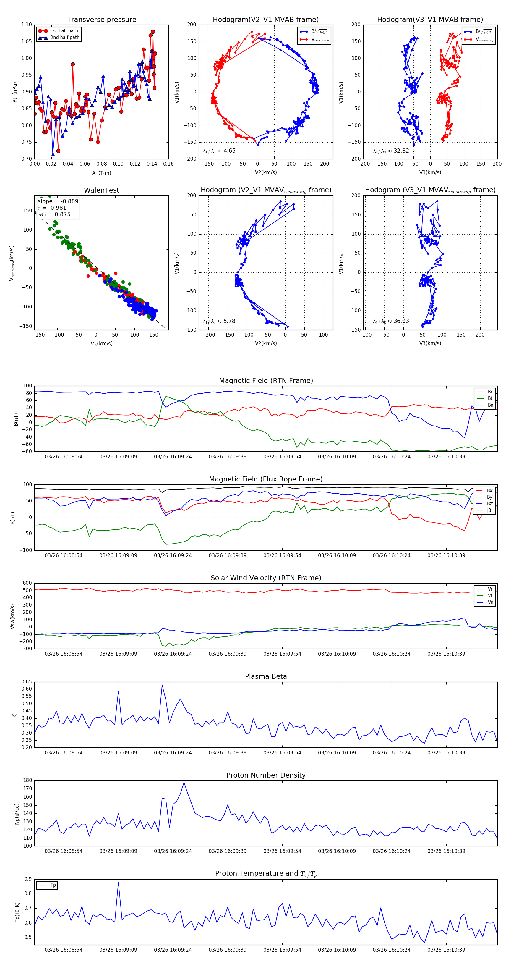
Flux Rope in 2024

Flux Rope Event 2024-03-26 16:08:46 ~ 2024-03-26 16:10:53 (128 seconds)


plot