HOME   LIST
‹–   –›

Flux Rope in 2024

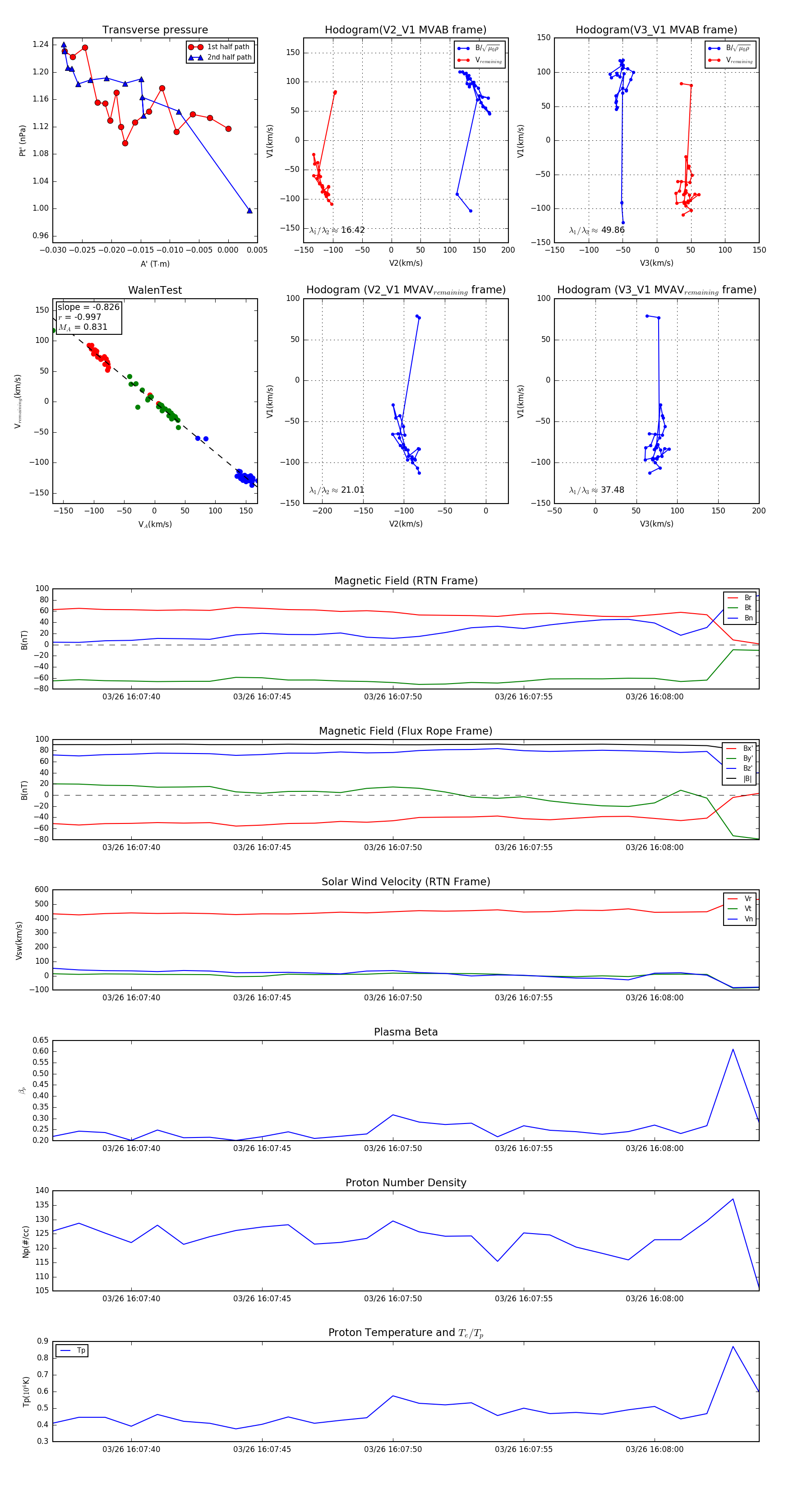
Flux Rope Event 2024-03-26 16:07:37 ~ 2024-03-26 16:08:04 (28 seconds)


plot