HOME   LIST
‹–   –›

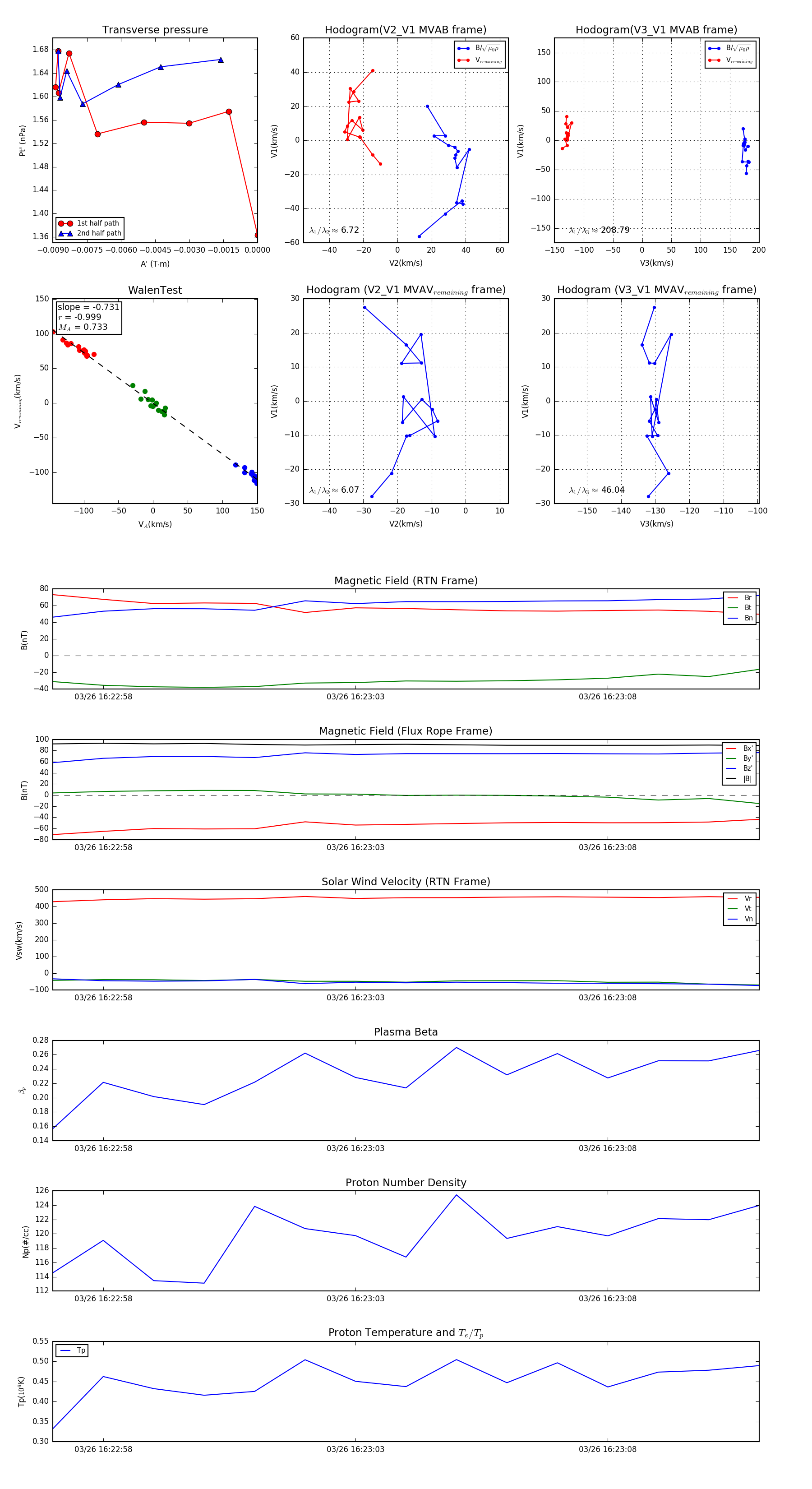
Flux Rope in 2024

Flux Rope Event 2024-03-26 16:22:57 ~ 2024-03-26 16:23:11 (15 seconds)


plot