HOME   LIST
‹–   –›

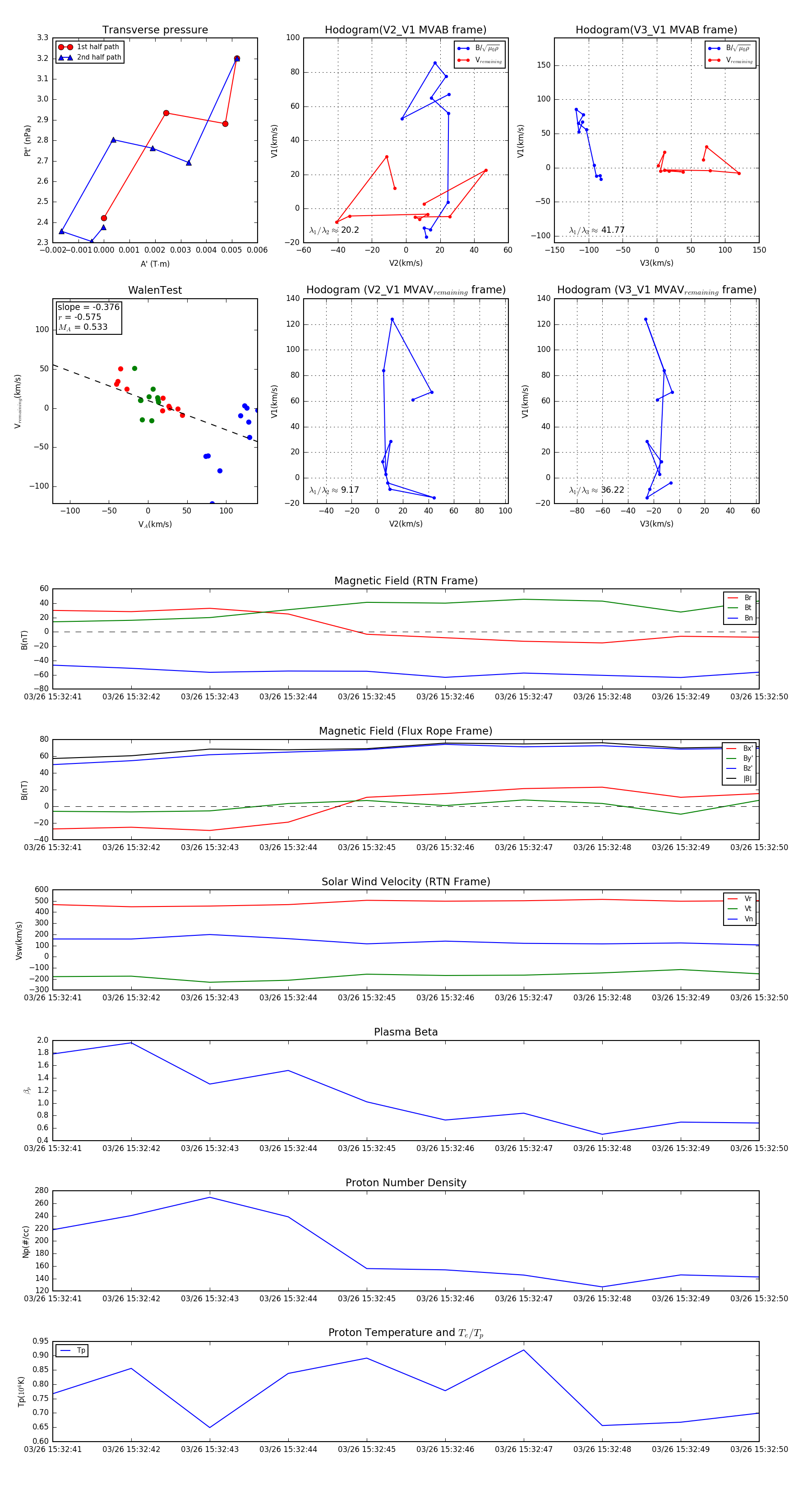
Flux Rope in 2024

Flux Rope Event 2024-03-26 15:32:41 ~ 2024-03-26 15:32:50 (10 seconds)


plot