HOME   LIST
‹–   –›

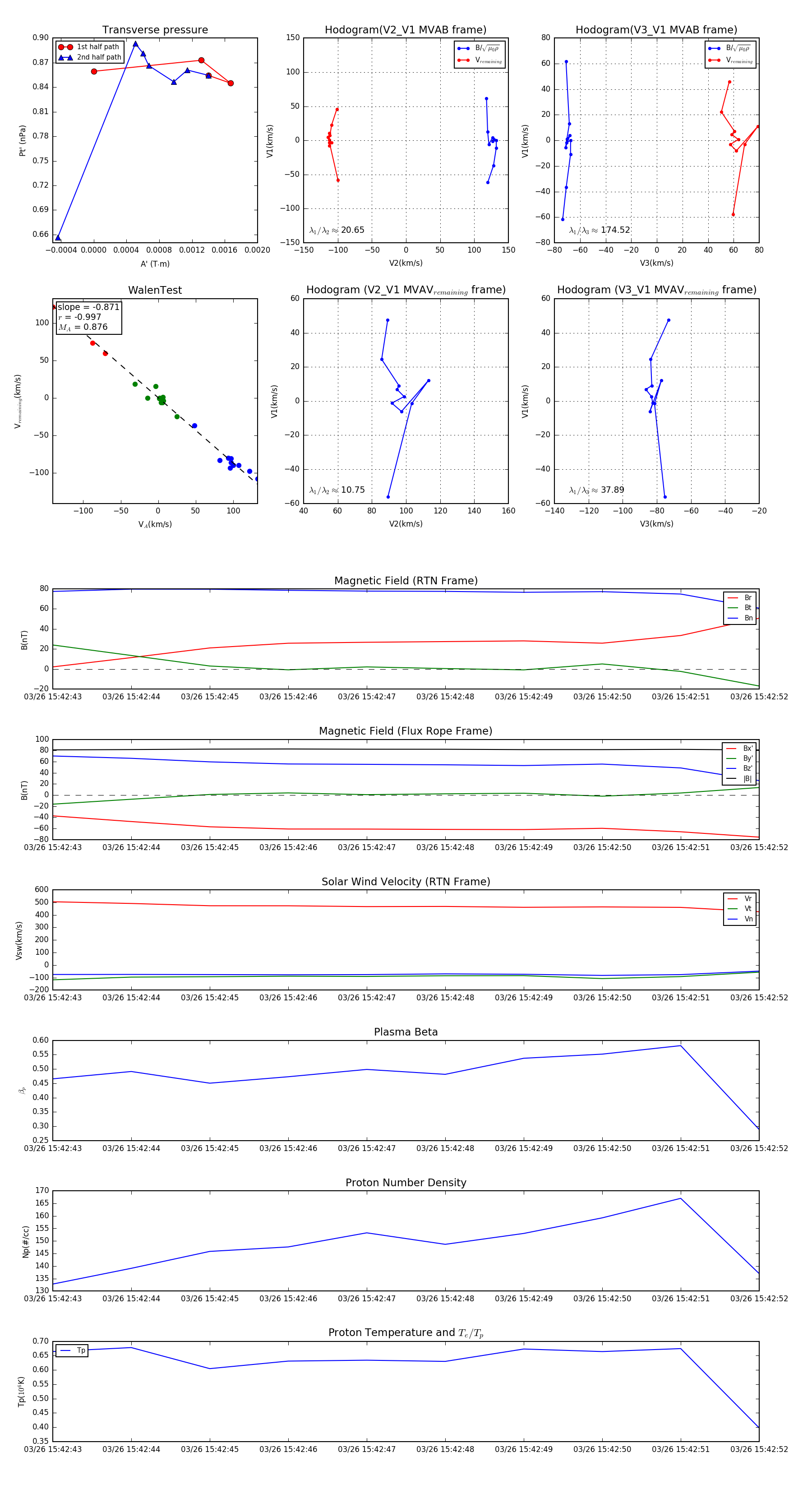
Flux Rope in 2024

Flux Rope Event 2024-03-26 15:42:43 ~ 2024-03-26 15:42:52 (10 seconds)


plot