HOME   LIST
‹–   –›

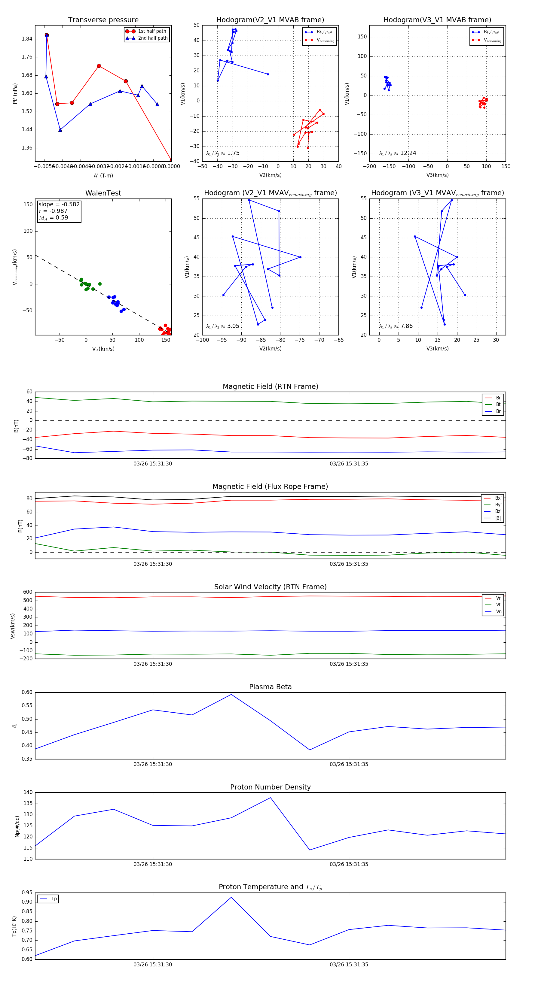
Flux Rope in 2024

Flux Rope Event 2024-03-26 15:31:27 ~ 2024-03-26 15:31:39 (13 seconds)


plot