HOME   LIST
‹–   –›

Flux Rope in 2024

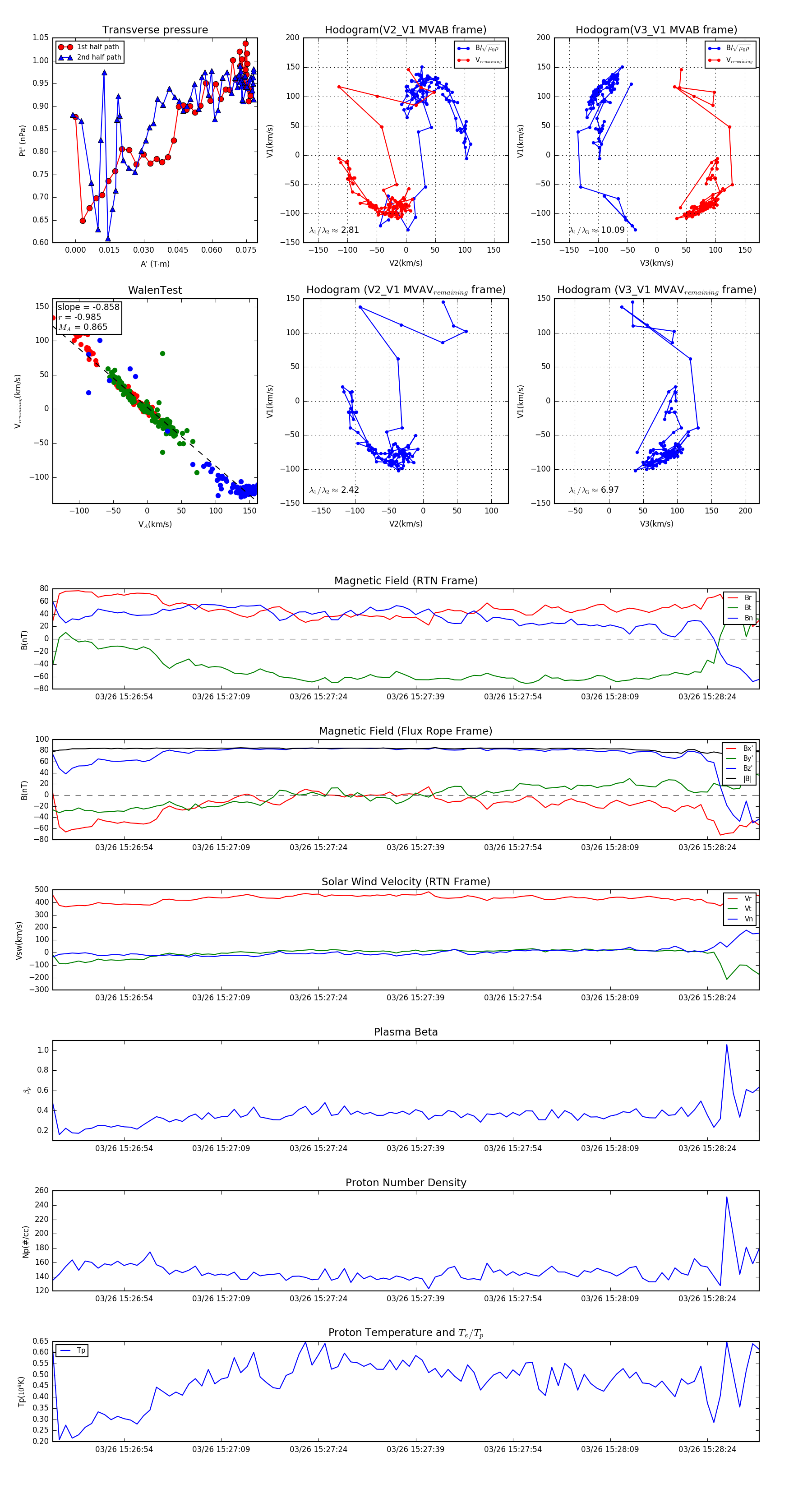
Flux Rope Event 2024-03-26 15:26:43 ~ 2024-03-26 15:28:32 (110 seconds)


plot