HOME   LIST
‹–   –›

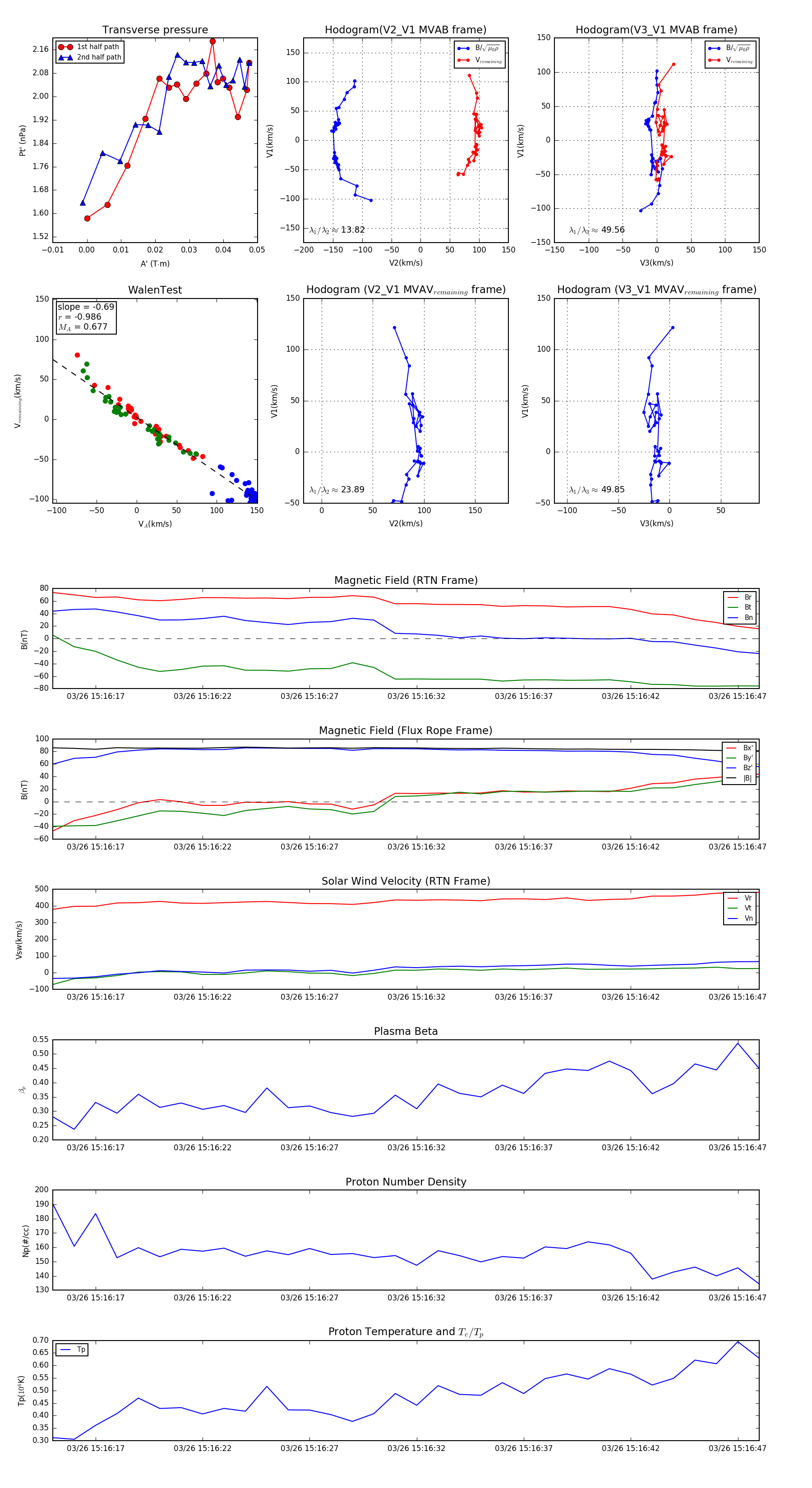
Flux Rope in 2024

Flux Rope Event 2024-03-26 15:16:15 ~ 2024-03-26 15:16:48 (34 seconds)


plot