HOME   LIST
‹–   –›

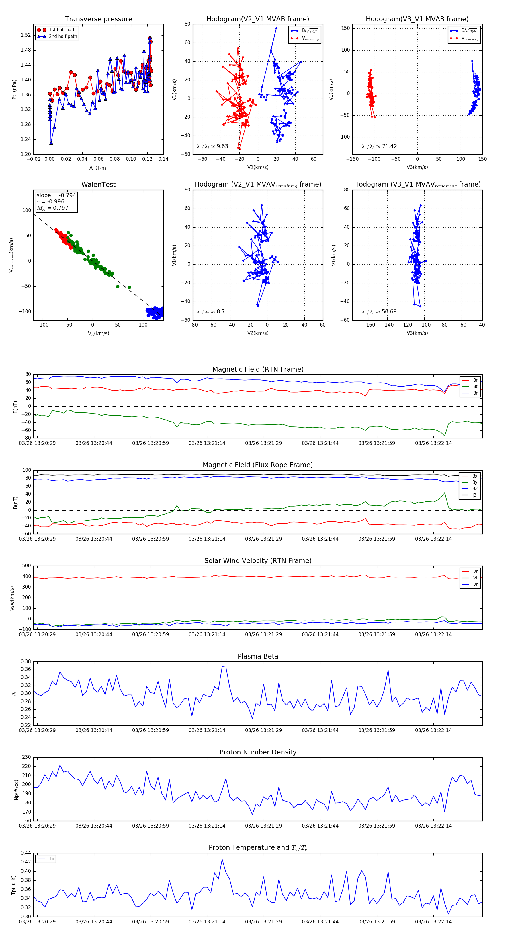
Flux Rope in 2024

Flux Rope Event 2024-03-26 13:20:28 ~ 2024-03-26 13:22:27 (120 seconds)


plot