HOME   LIST
‹–   –›

Flux Rope in 2024

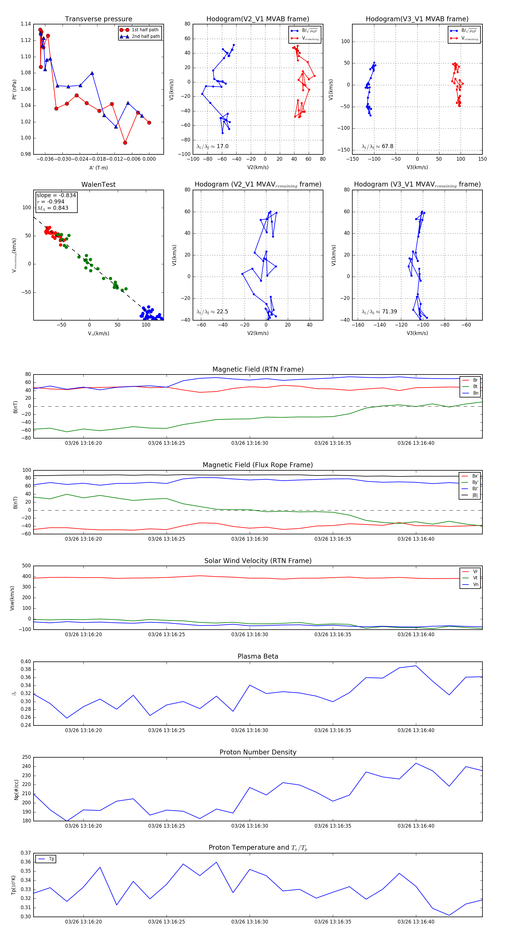
Flux Rope Event 2024-03-26 13:16:17 ~ 2024-03-26 13:16:44 (28 seconds)


plot