HOME   LIST
‹–   –›

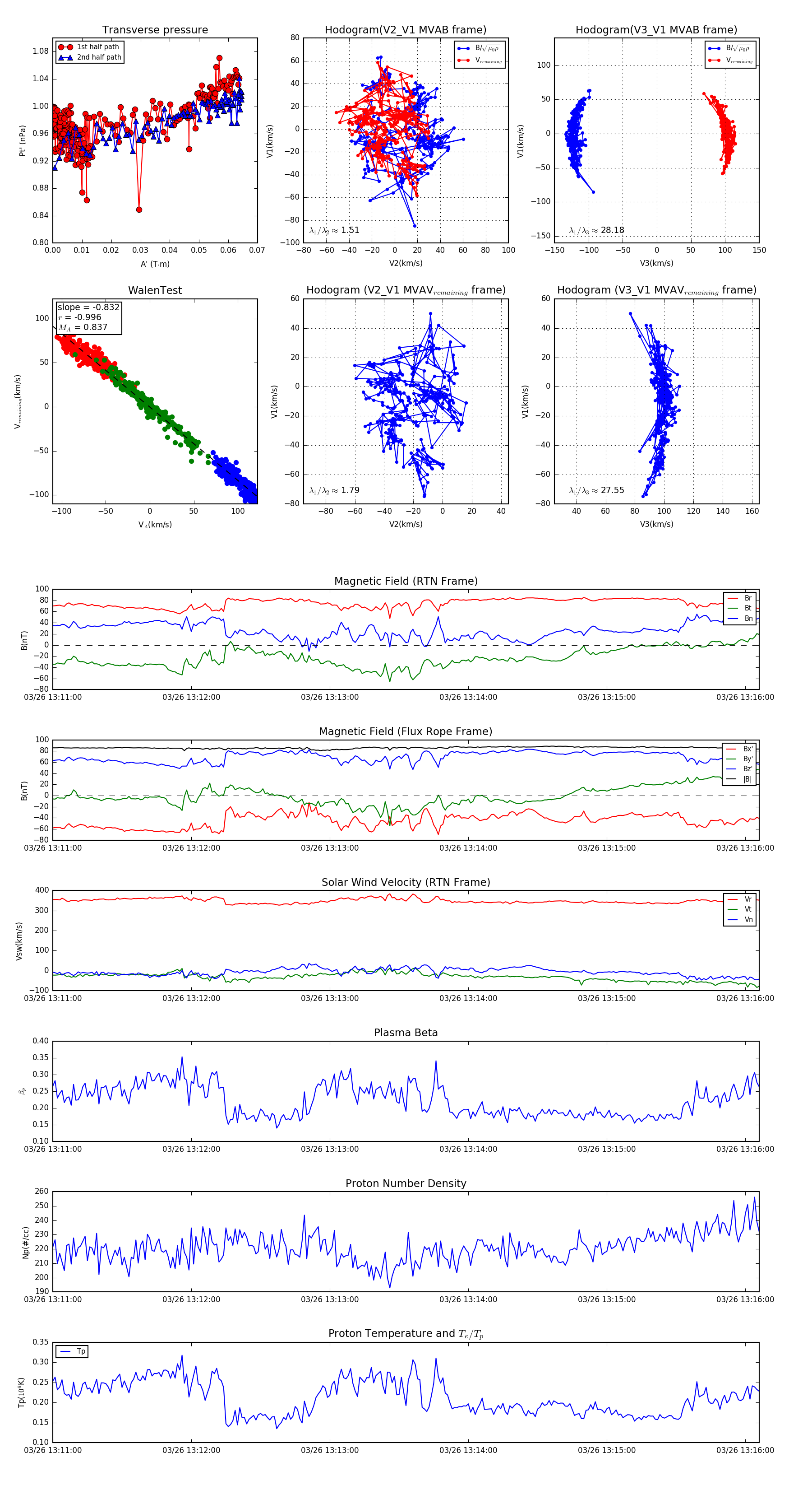
Flux Rope in 2024

Flux Rope Event 2024-03-26 13:11:00 ~ 2024-03-26 13:16:06 (307 seconds)


plot