HOME   LIST
‹–   –›

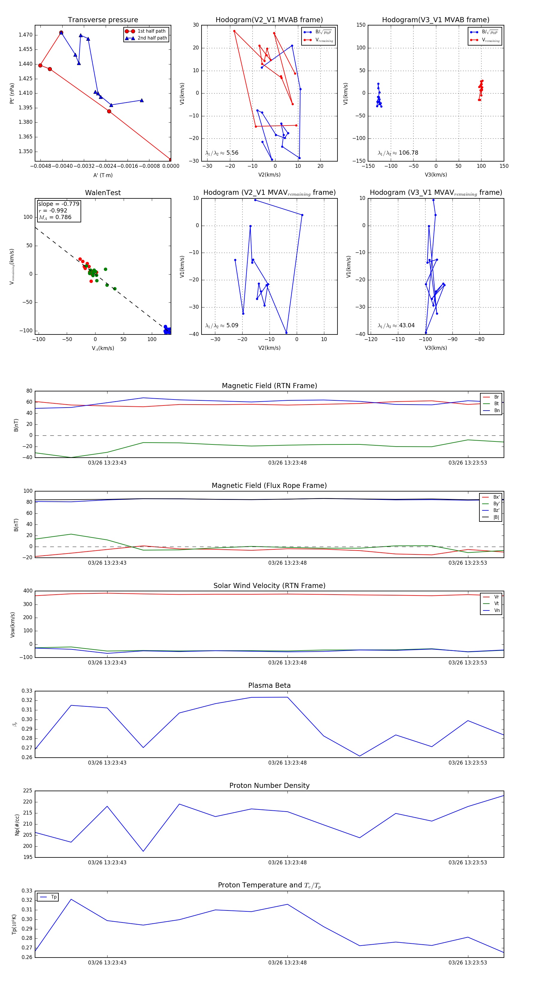
Flux Rope in 2024

Flux Rope Event 2024-03-26 13:23:41 ~ 2024-03-26 13:23:54 (14 seconds)


plot