HOME   LIST
‹–   –›

Flux Rope in 2024

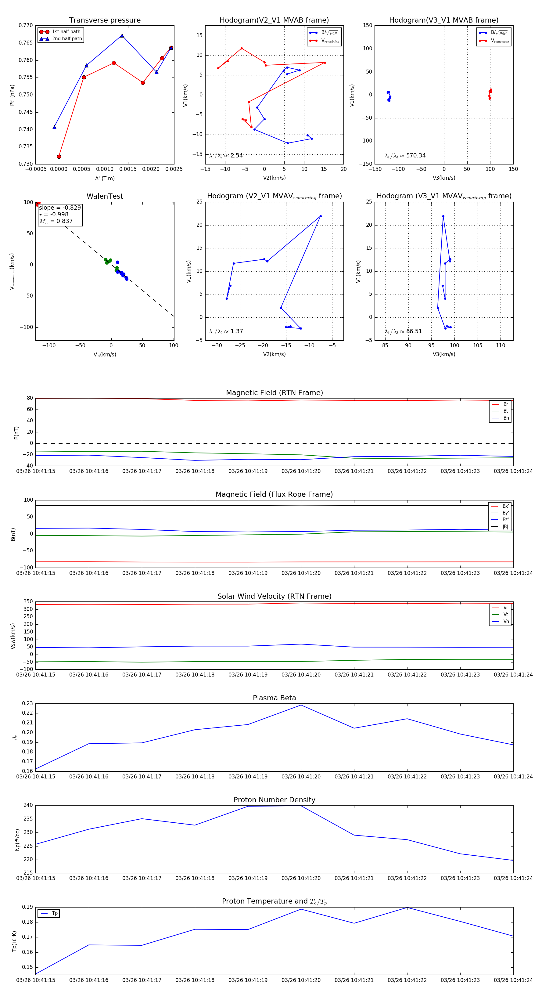
Flux Rope Event 2024-03-26 10:41:15 ~ 2024-03-26 10:41:24 (10 seconds)


plot