HOME   LIST
‹–   –›

Flux Rope in 2024

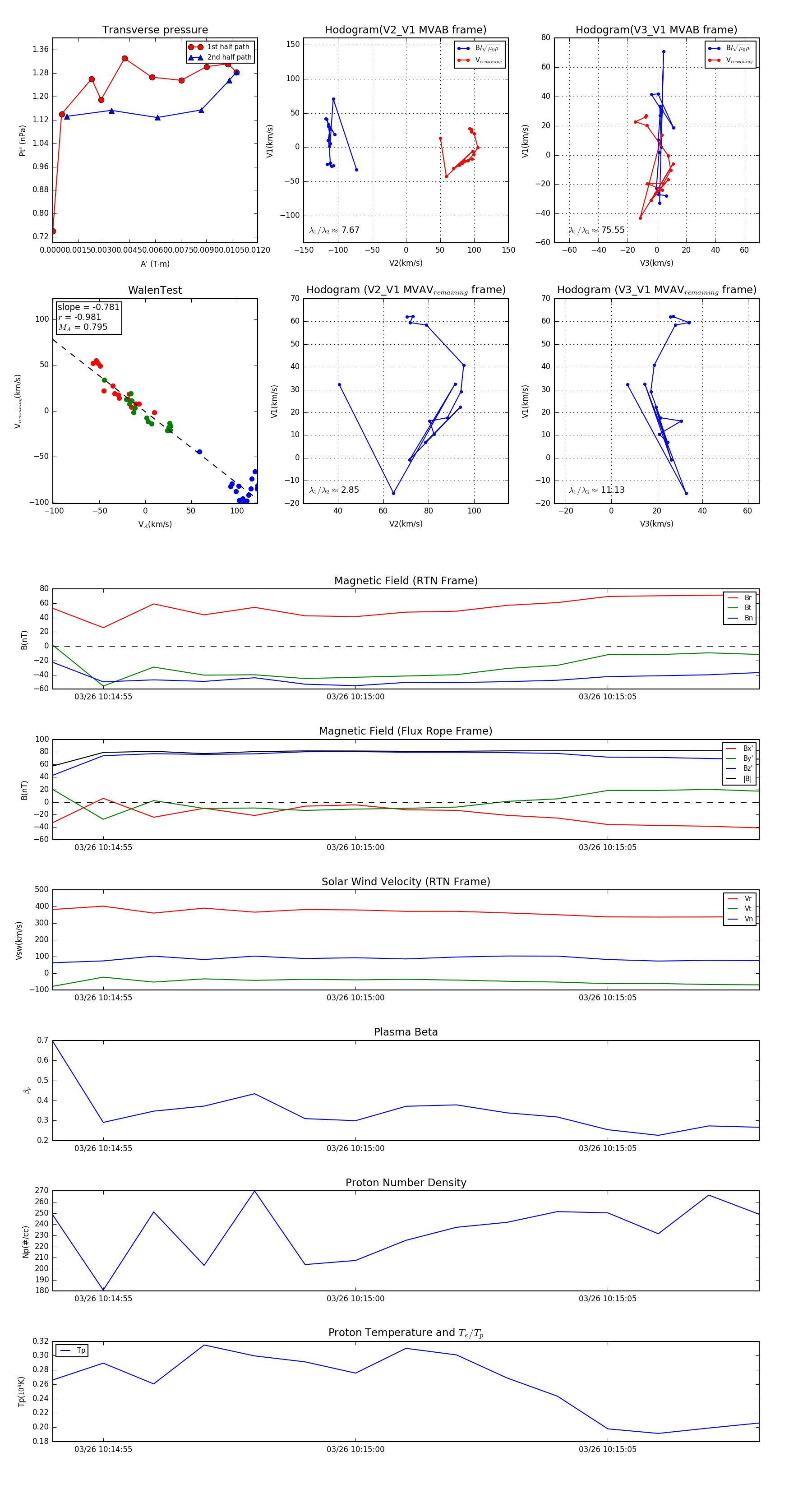
Flux Rope Event 2024-03-26 10:14:54 ~ 2024-03-26 10:15:08 (15 seconds)


plot