HOME   LIST
‹–   –›

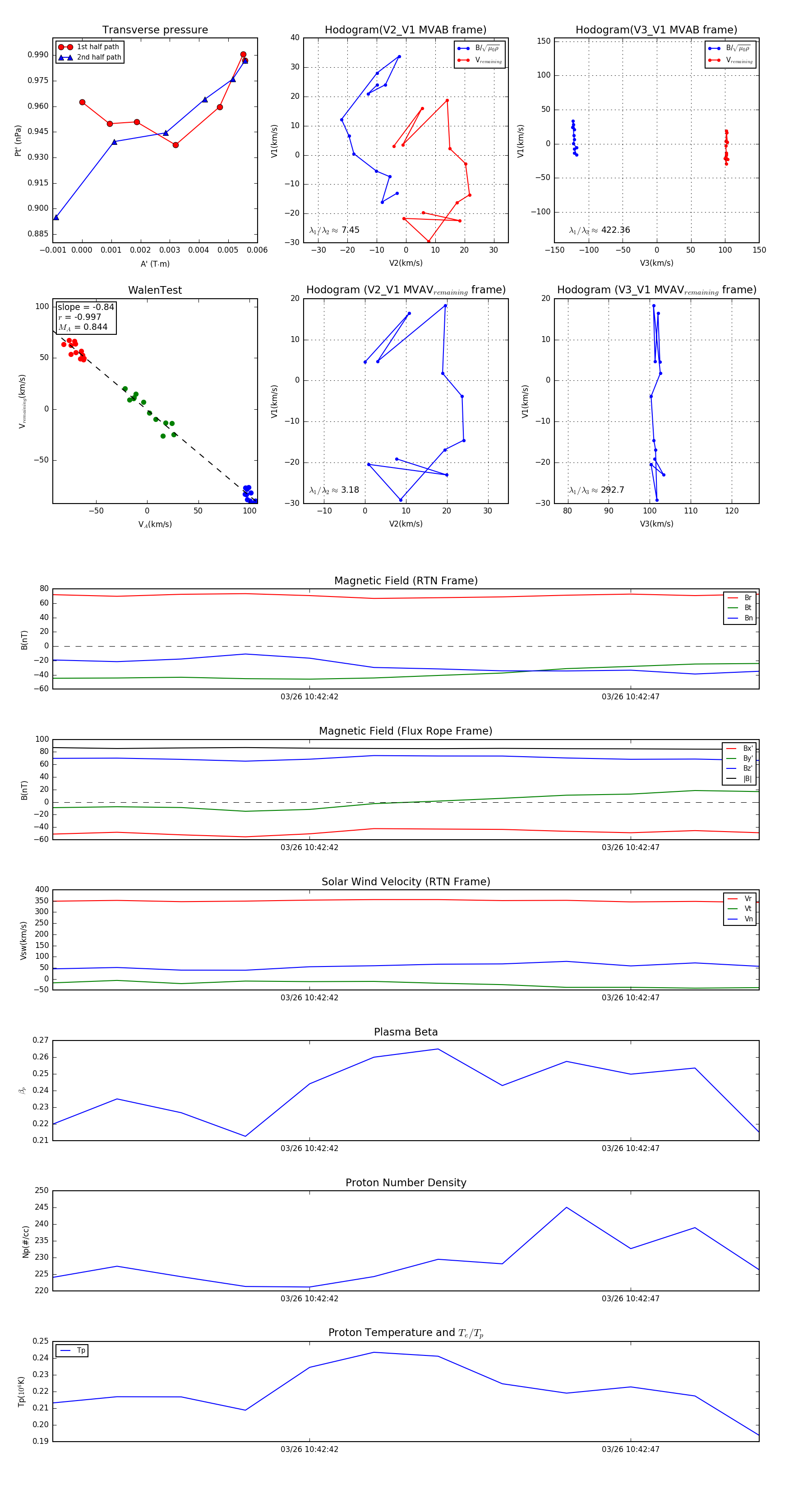
Flux Rope in 2024

Flux Rope Event 2024-03-26 10:42:38 ~ 2024-03-26 10:42:49 (12 seconds)


plot