HOME   LIST
‹–   –›

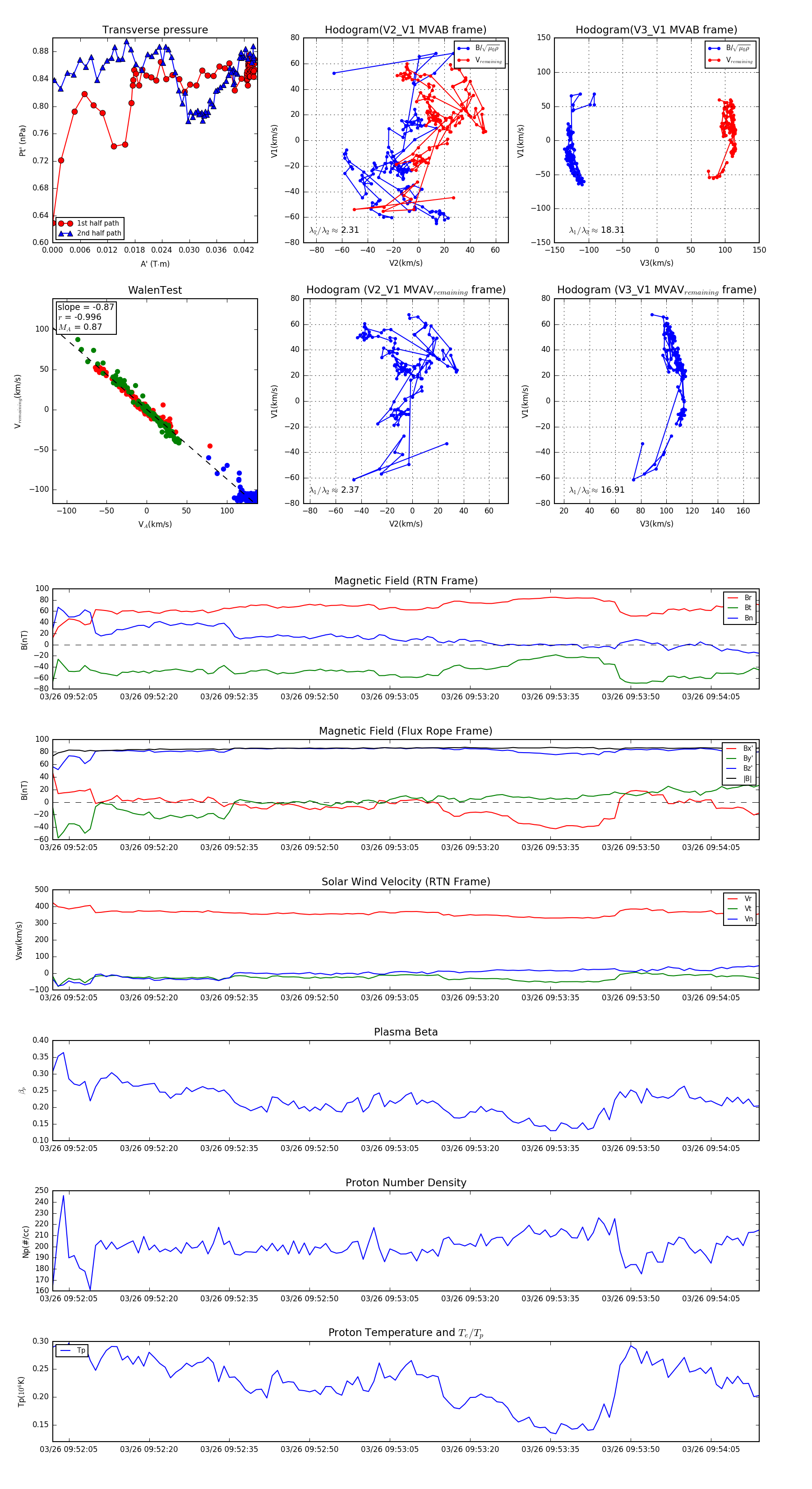
Flux Rope in 2024

Flux Rope Event 2024-03-26 09:52:02 ~ 2024-03-26 09:54:14 (133 seconds)


plot