HOME   LIST
‹–   –›

Flux Rope in 2024

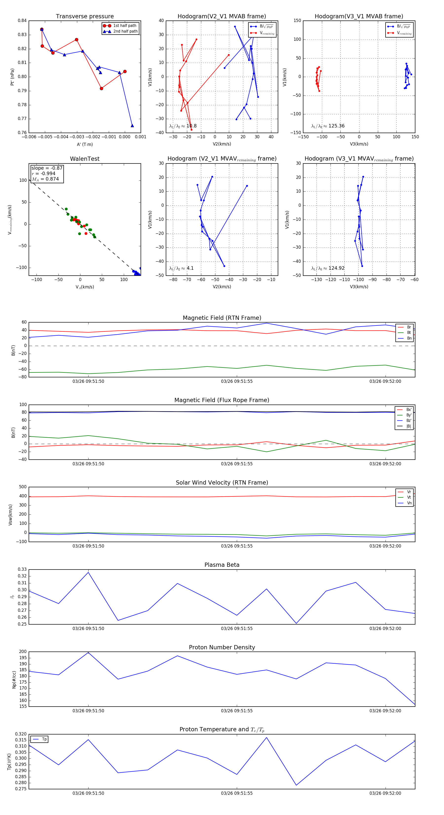
Flux Rope Event 2024-03-26 09:51:48 ~ 2024-03-26 09:52:01 (14 seconds)


plot