HOME   LIST
‹–   –›

Flux Rope in 2024

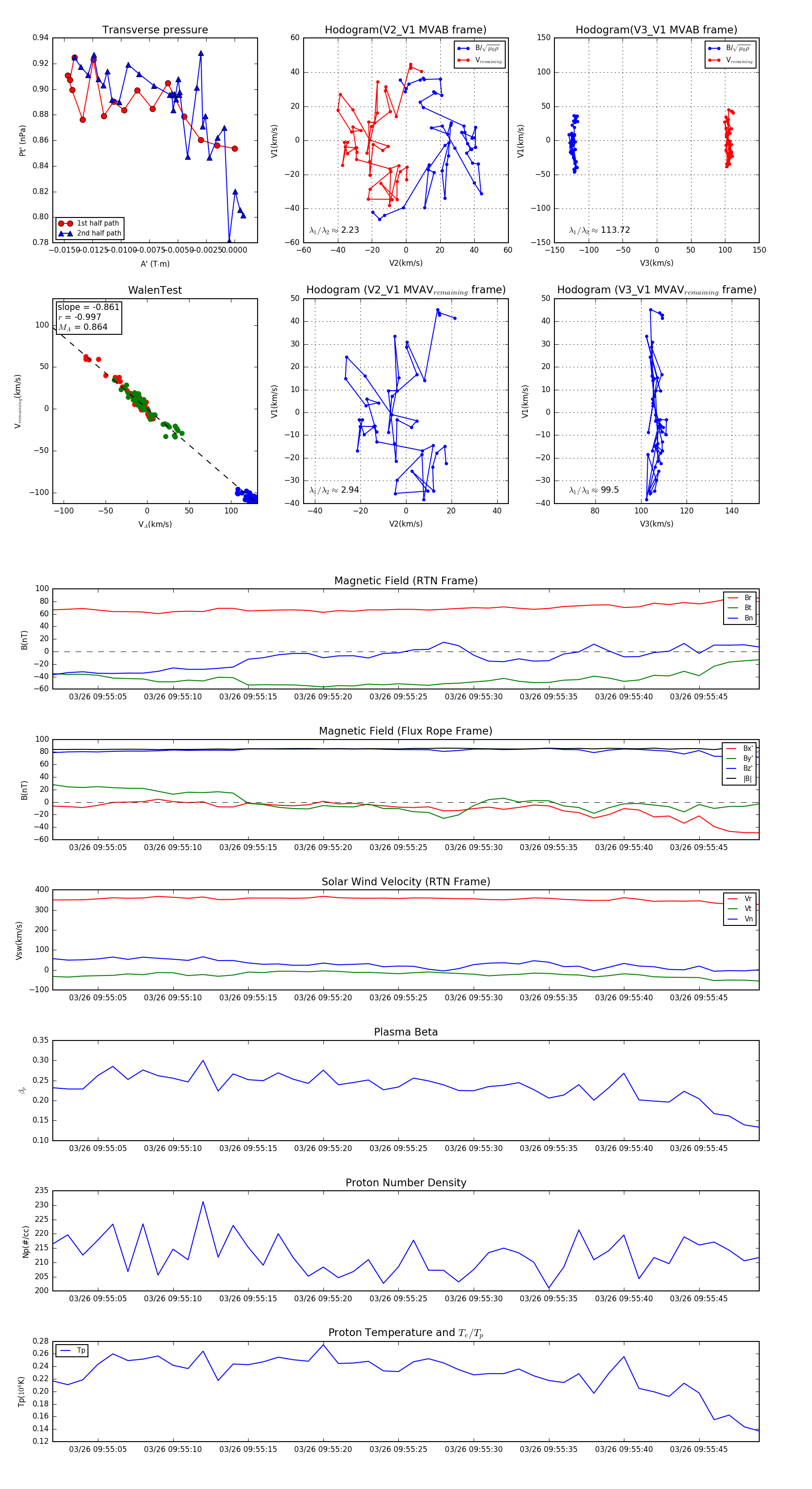
Flux Rope Event 2024-03-26 09:55:02 ~ 2024-03-26 09:55:49 (48 seconds)


plot