HOME   LIST
‹–   –›

Flux Rope in 2024

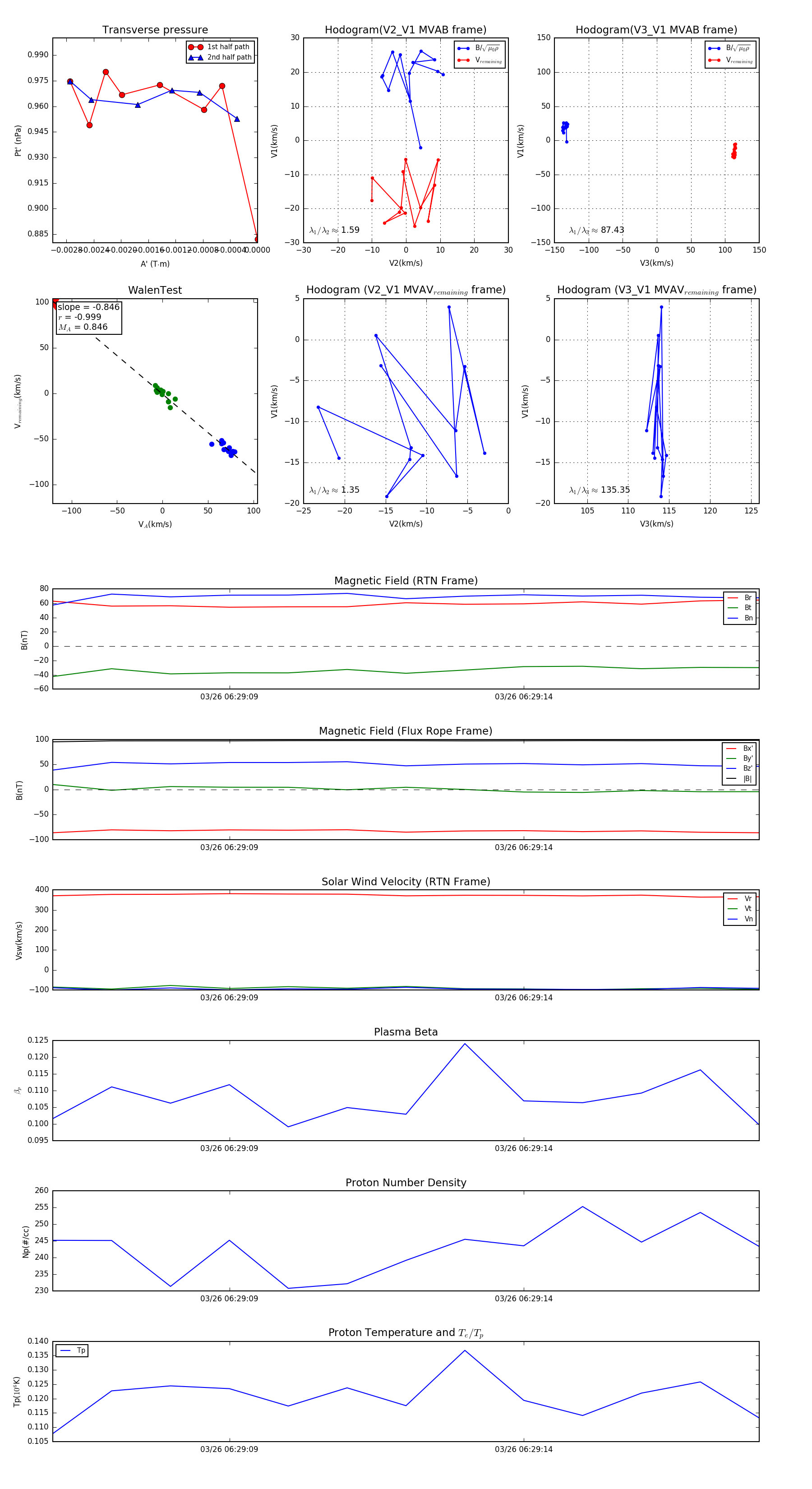
Flux Rope Event 2024-03-26 06:29:06 ~ 2024-03-26 06:29:18 (13 seconds)


plot