HOME   LIST
‹–   –›

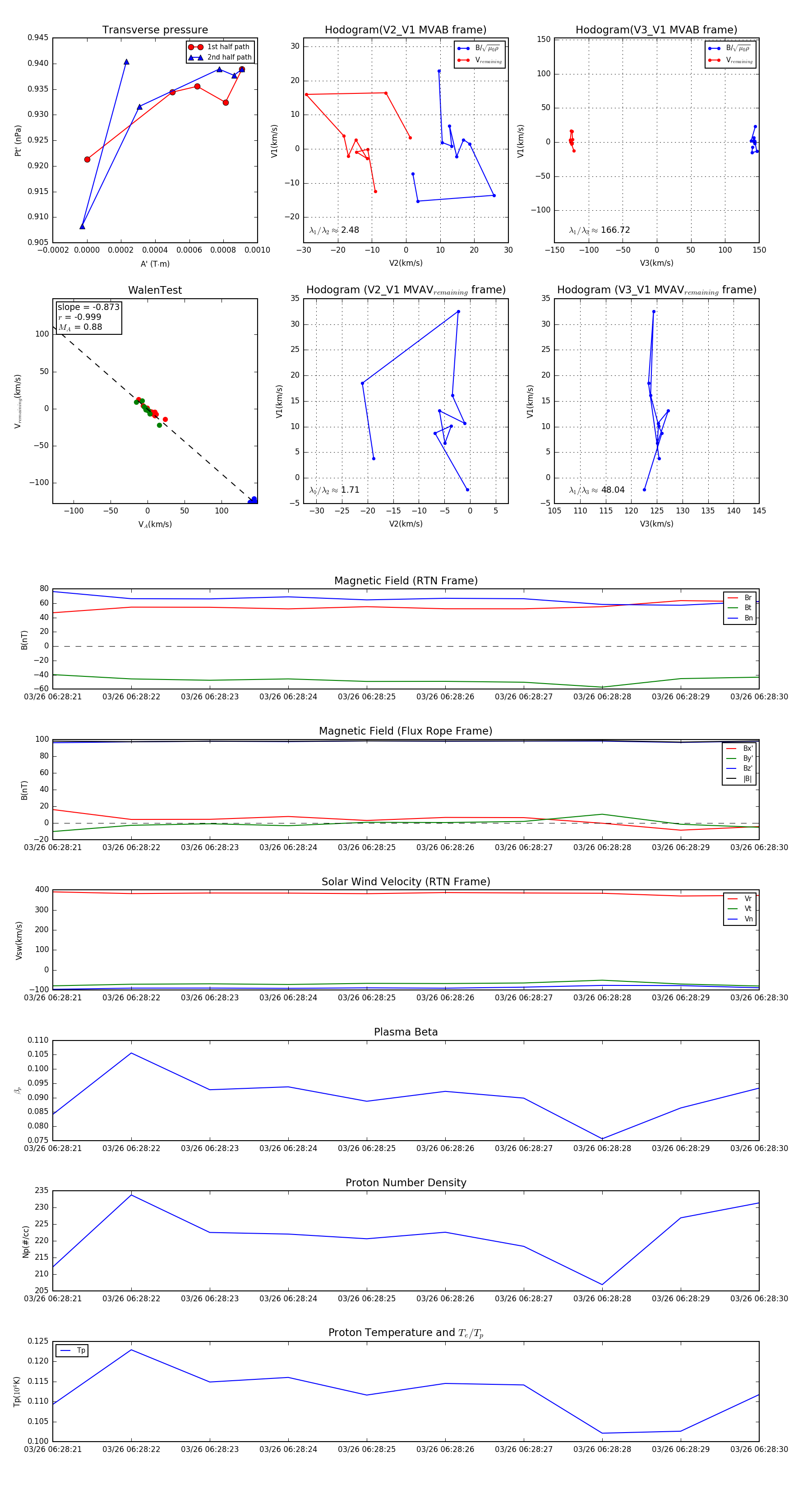
Flux Rope in 2024

Flux Rope Event 2024-03-26 06:28:21 ~ 2024-03-26 06:28:30 (10 seconds)


plot