HOME   LIST
‹–   –›

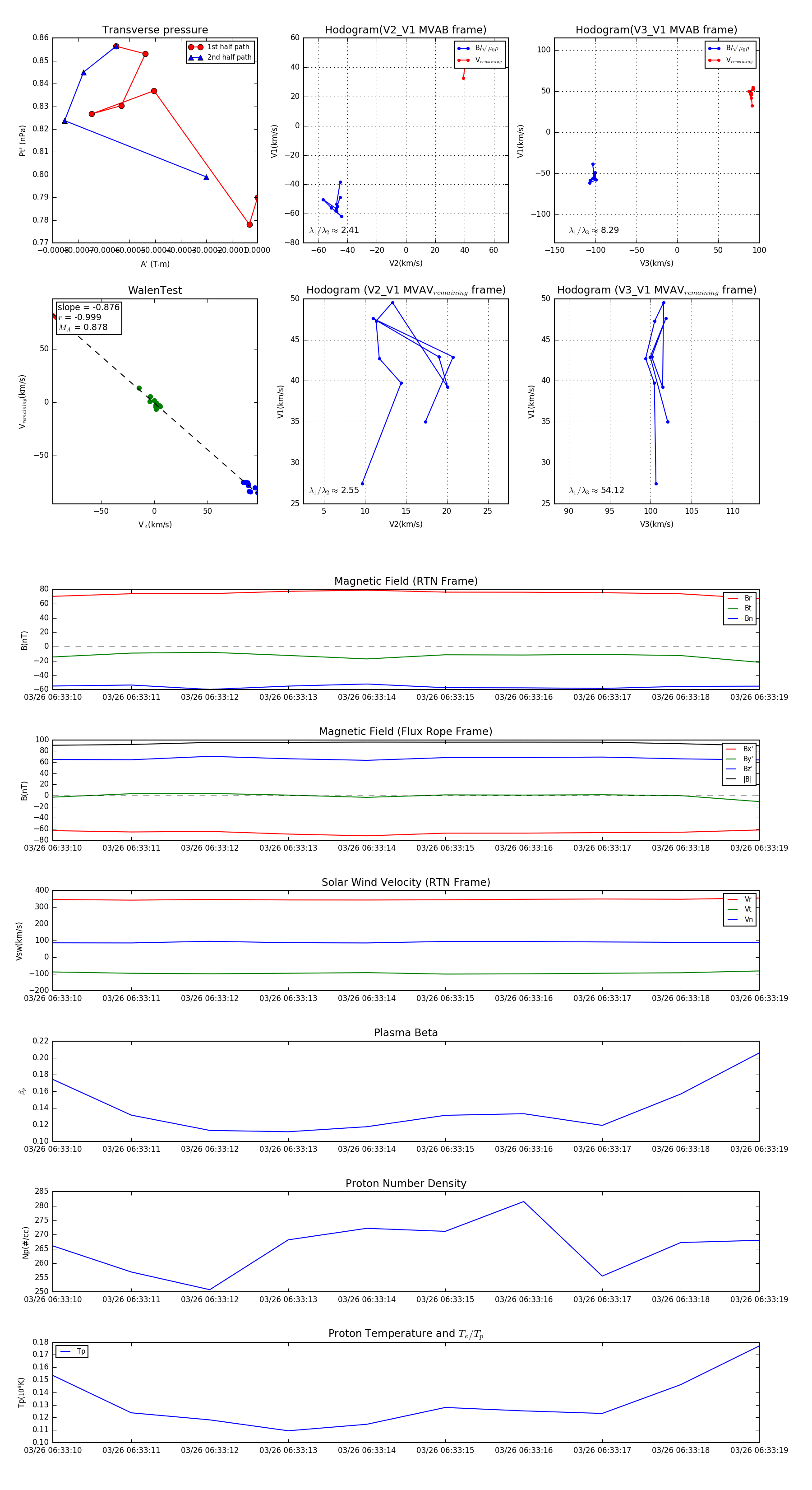
Flux Rope in 2024

Flux Rope Event 2024-03-26 06:33:10 ~ 2024-03-26 06:33:19 (10 seconds)


plot