HOME   LIST
‹–   –›

Flux Rope in 2024

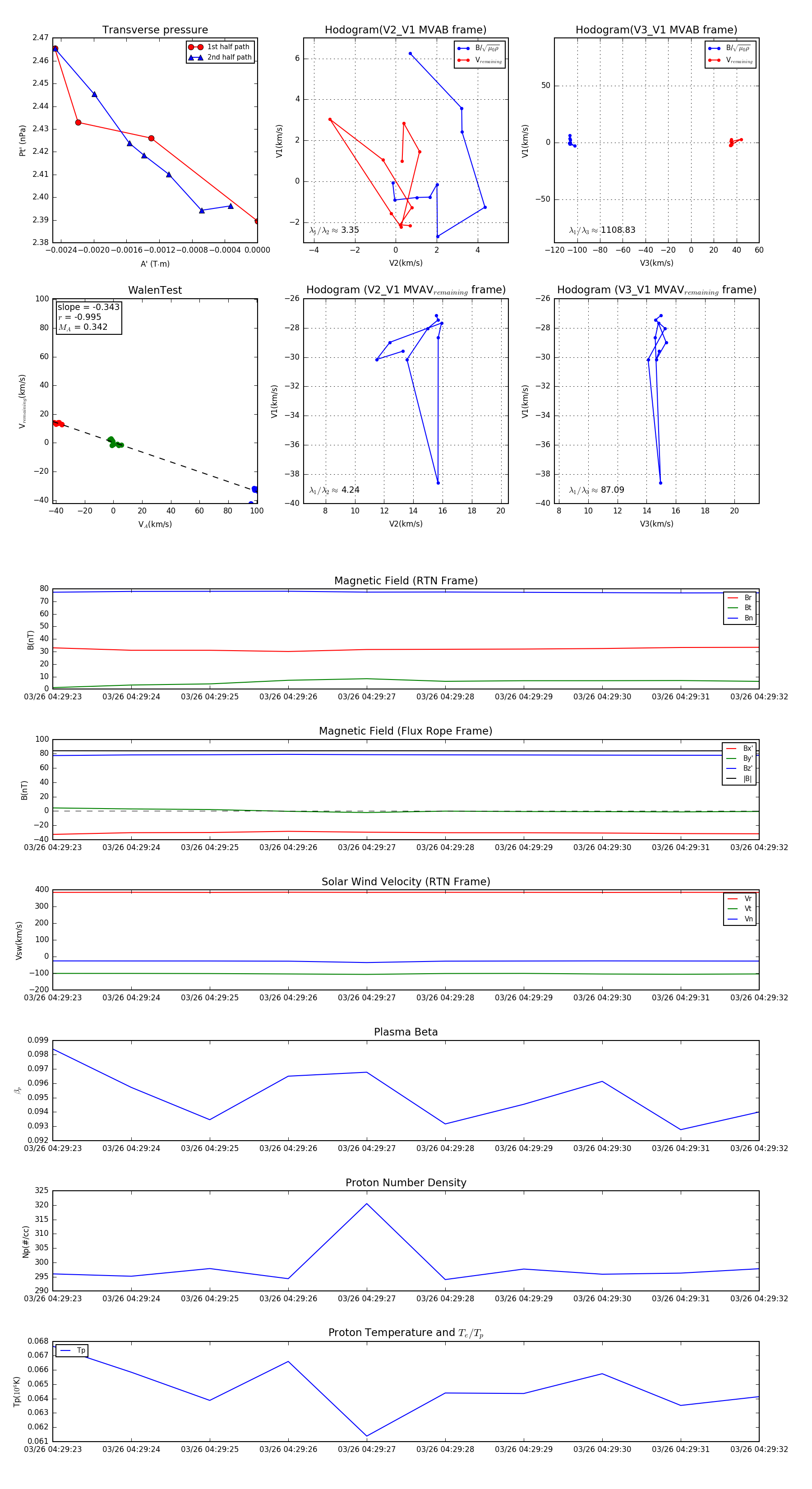
Flux Rope Event 2024-03-26 04:29:23 ~ 2024-03-26 04:29:32 (10 seconds)


plot