HOME   LIST
‹–   –›

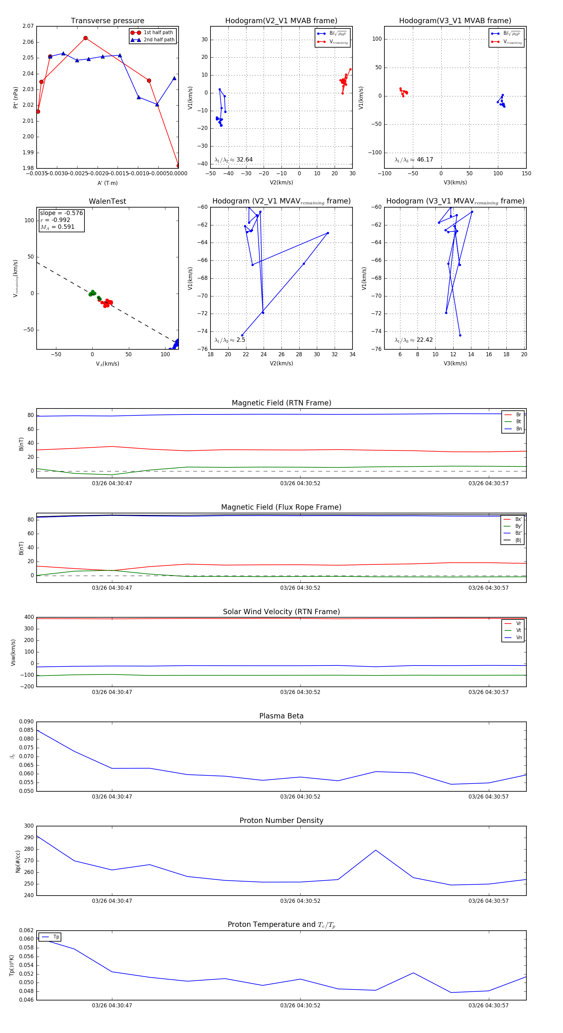
Flux Rope in 2024

Flux Rope Event 2024-03-26 04:30:45 ~ 2024-03-26 04:30:58 (14 seconds)


plot