HOME   LIST
‹–   –›

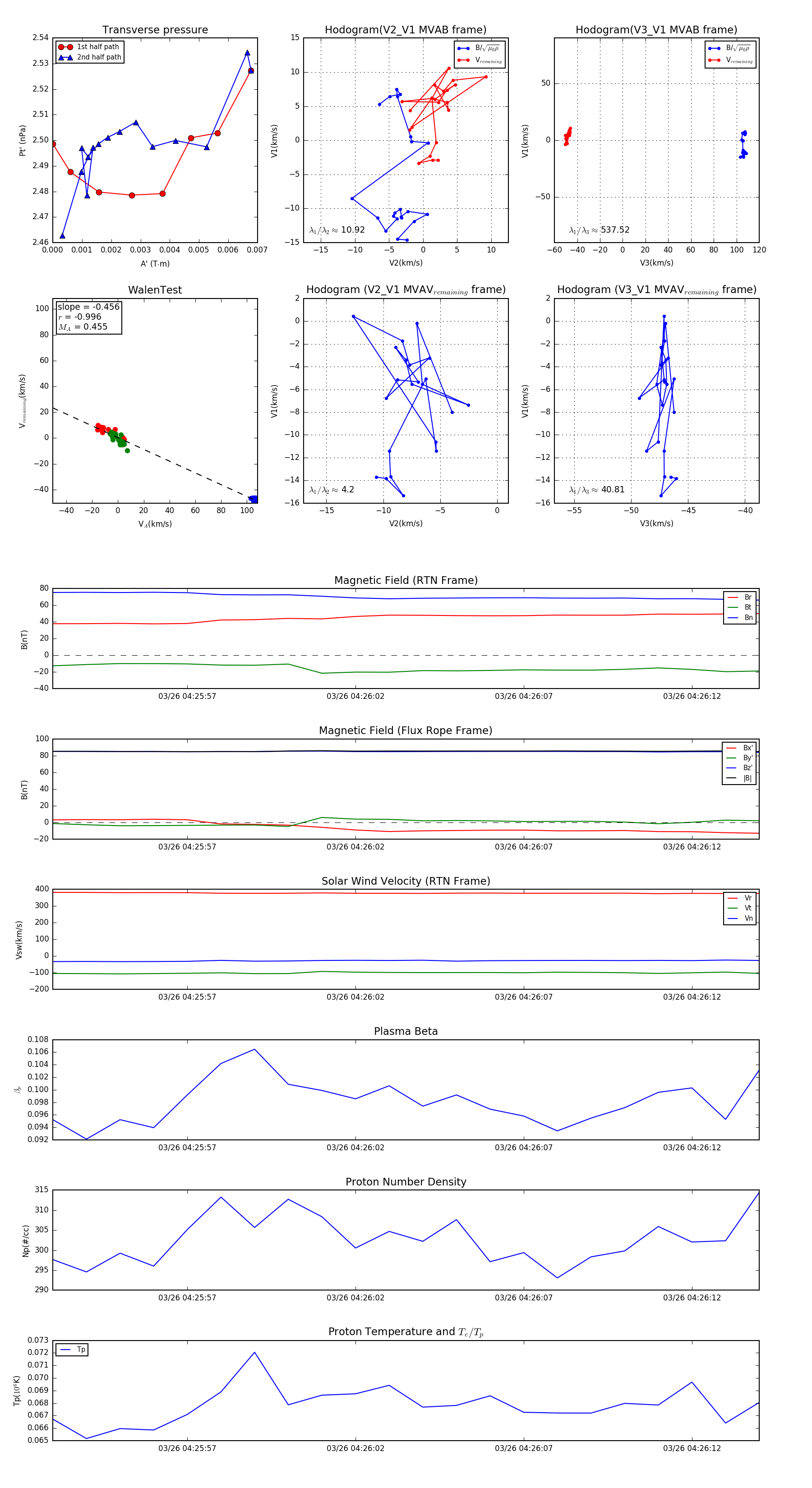
Flux Rope in 2024

Flux Rope Event 2024-03-26 04:25:53 ~ 2024-03-26 04:26:14 (22 seconds)


plot