HOME   LIST
‹–   –›

Flux Rope in 2024

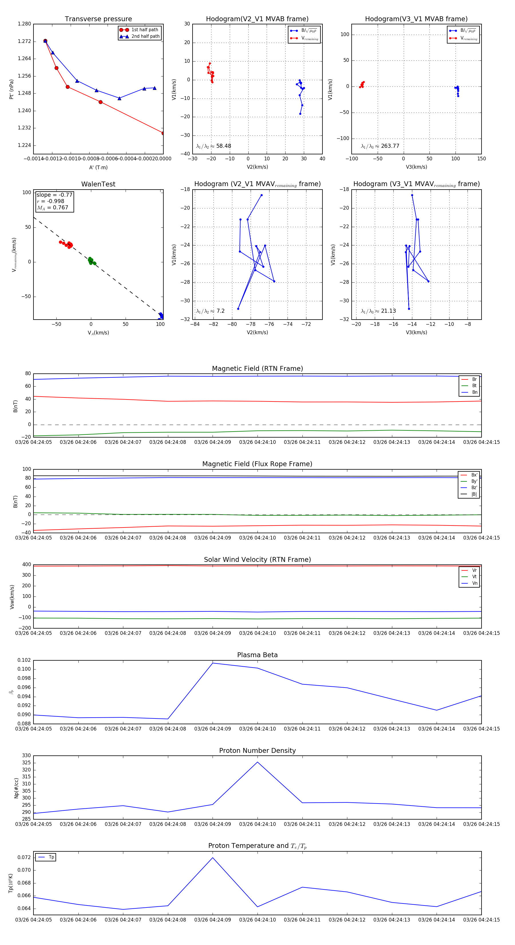
Flux Rope Event 2024-03-26 04:24:05 ~ 2024-03-26 04:24:15 (11 seconds)


plot